Extended Data Fig. 9: Synchronization experiments of BMDCs.
From: Dendritic cells direct circadian anti-tumour immune responses

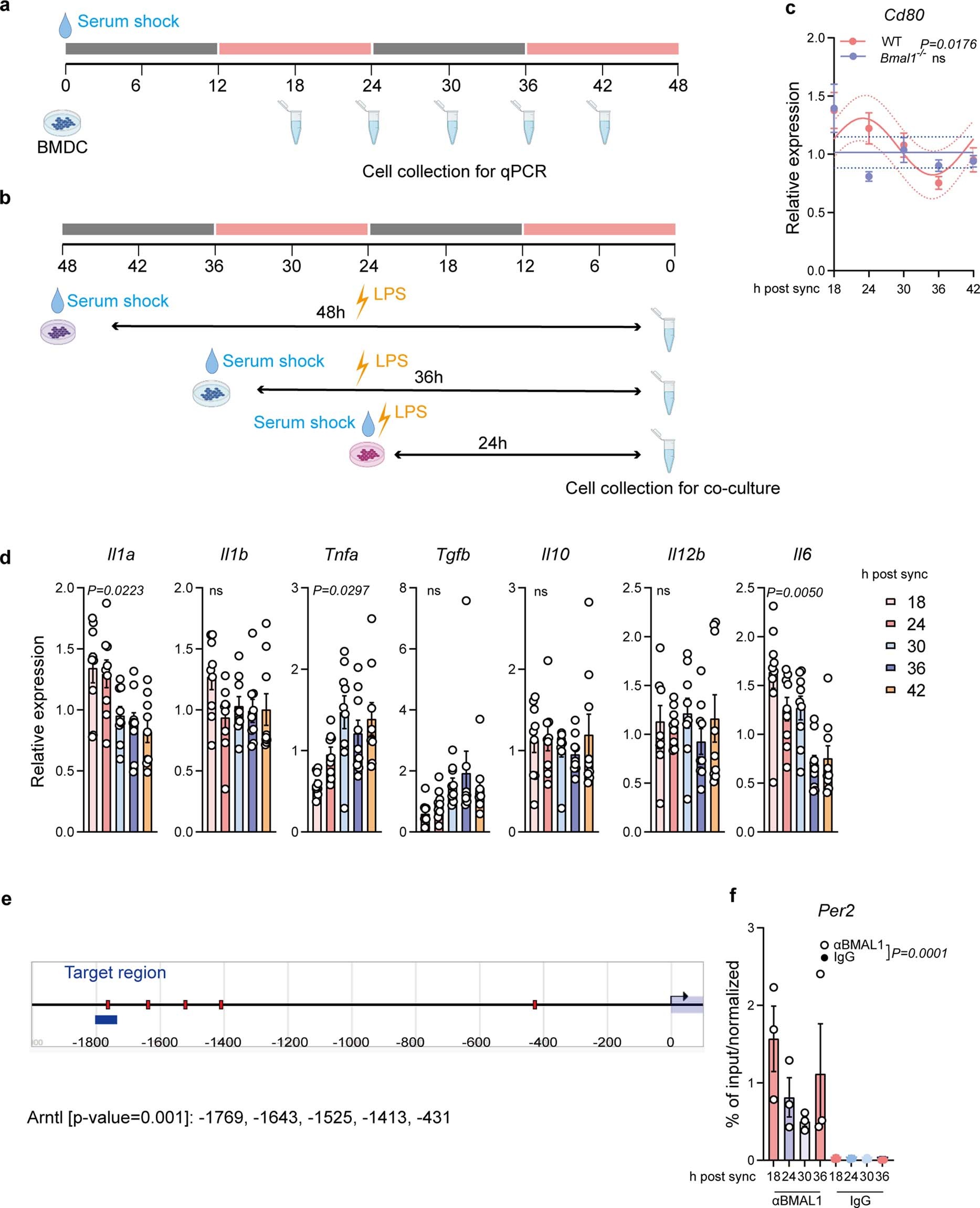
(a-b) Synchronization scheme of BMDCs for qPCR analyses (a) and co-culture experiments (b). The schematics in a and b were created using BioRender. (c) Cd80 mRNA expression after synchronization of immature BMDCs from WT (n = 15 mice) and Bmal1−/− (n = 4 mice) mice without LPS maturation, Cosinor analysis. (d) qPCR of LPS-matured BMDCs at different times after synchronization; n = 9 mice from 2 independent experiments, one-way ANOVA. (e) Predicted binding regions of BMAL1 to the Cd80 gene using Eukaryotic Promoter Database with a cutoff P-value of 0.001. (f) Chromatin immunoprecipitation (ChIP) of BMAL1 binding the promoter of Per2 of BMDCs after synchronization; n = 3 mice, from 2 independent experiments, two-way ANOVA. All data are represented as mean ± SEM, ns, not significant.