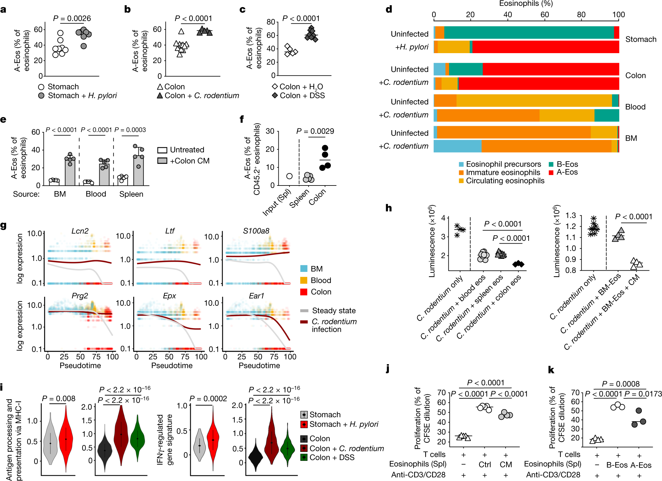
Fig. 2: A-Eos have antibacterial and immune-regulatory functions.
From: Active eosinophils regulate host defence and immune responses in colitis

a–c, A-Eos frequencies in H. pylori-infected (a; stomach, n = 6), C. rodentium-infected (b; colon, n = 5) and DSS-treated (c; colon, n = 8) mice relative to uninfected controls (n = 5–10, B6J). a,b, Data are pooled from two independent experiments. Medians are shown. Two-tailed unpaired Student’s t-test. d, Percentage of eosinophil subsets across organs at steady state and during infection, as assessed by scRNA-seq. e, A-Eos frequencies after conditioning with colon CM. Input: BM-derived (n = 5, B6J), blood (n = 5, Il5-tg) and splenic (n = 5, Il5-tg) eosinophils. Data are mean ± s.d. Two-tailed unpaired Student’s t-test. f, A-Eos frequencies among adoptively transferred CD45.2+ eosinophils in colon and spleen of host, 42 h after injection (n = 4, CD45.1). Input A-Eos frequency shown as a reference (spl, splenic eosinophils, n = 2, Il5-tg). Medians are shown. Two-tailed unpaired Student’s t-test. g, Gene expression over common pseudotime at steady state (grey) and during C. rodentium infection (dark red). Dots indicate single cells, coloured by organ (BM, blood and colon). h, C. rodentium (ICC180) viability after exposure to blood, splenic or colonic eosinophils (n = 3, pooled Il5-tg) or conditioned BM-Eos (n = 3, pooled B6J). Technical replicates and medians are shown. Two-tailed unpaired Student’s t-test. i, Expression of MHC-I-restricted antigen processing and presentation signature and IFNγ-regulated genes. Genes used for scores and signatures are listed in Supplementary Table 3. Data are mean ± s.d. Two-sided Wilcoxon test (n = 3, Il5-tg). j,k, Proliferation of anti-CD3 and anti-CD28 (anti-CD3/CD28)-activated, carboxyfluorescein succinimidyl ester (CFSE)-labelled naive CD4+ T cells co-cultured with conditioned splenic (j; Spl) or sorted GI (k) A-Eos and B-Eos (n = 7, Il5-tg mice). Medians are shown. One-way ANOVA.