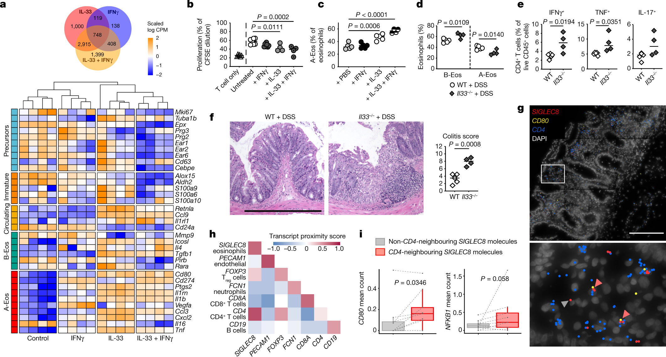
Fig. 4: A-Eos co-localize with CD4+ T cells in patients with IBD.
From: Active eosinophils regulate host defence and immune responses in colitis

a, Top, Venn diagram of significant differentially expressed genes (DEGs) (false discovery rate (FDR) < 0.05, logFC > |2|) in BM-Eos treated with IL-33 and/or IFNγ (n = 4, B6J). All DEGs are listed in Supplementary Table 4. Bottom, expression of subset markers across conditions. Columns are clustered, rows are scaled. CPM, counts per million. b, Proliferation of anti-CD3/CD28-activated, CFSE-labelled naive CD4+ T cells co-cultured with BM-Eos conditioned with IL-33 and/or IFNγ (n = 4, B6J). Data are pooled from two independent experiments. Medians are shown. One-way ANOVA. c, A-Eos frequencies in mice treated with IL-33 and/or IFNγ (n = 5, B6J). Medians are shown. One-way ANOVA. d, A-Eos and B-Eos frequencies in DSS-treated B6J (n = 5) and Il33−/− (n = 4) mice. Medians are shown. Two-tailed unpaired Student’s t-test. e, Frequencies of IFNγ-, IL-17- and TNF-expressing colonic CD4+ T cells from mice in d. Medians are shown. Two-tailed unpaired Student’s t-test. f, Left, representative haematoxylin and eosin (H&E)-stained colonic sections of mice in d. Scale bar, 100 µm. Right, colitis score assessed by histopathological examination. Medians are shown. Two-tailed unpaired Student’s t-test. g, Representative molecular cartography images of human ulcerative colitis samples. Nuclei are stained with DAPI; CD4, SIGLEC8 and CD80 RNA molecules are shown in blue, red and yellow, respectively. Scale bar, 200 µm. h, Pairwise proximity score of transcripts across slides. The score indicates the fraction of slides in which the proximity of a pair of transcripts is significantly higher than expected by chance. P values are computed using a permutation test (Methods). Treg cells, regulatory T cells. i, Mean counts per slide of CD80 and NFKB1 transcripts in the proximity (<10 µm) of SIGLEC8 transcripts spatially associated with CD4 molecules versus SIGLEC8 molecules not associated with CD4 molecules. The central line in the box plot represents the median count per slide, the lower and upper hinge correspond to the first quartiles and the whisker extends from the hinge to the smallest or largest value no further than 1.5 times the interquartile range (IQR) from the hinge. Two-sided paired Wilcoxon test (17 regions of interest (ROIs), n = 4 patients).