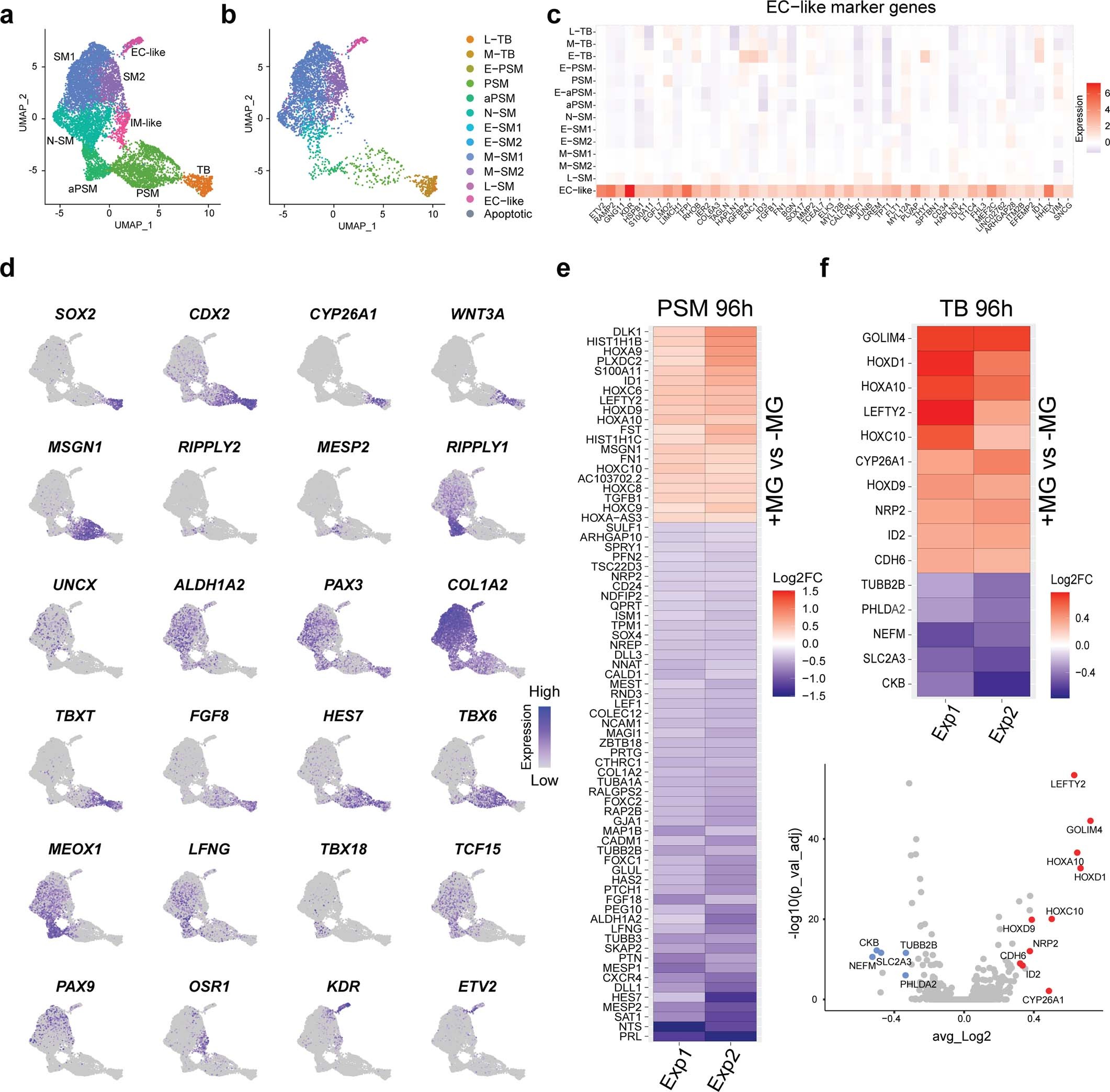
Extended Data Fig. 6: Single cell RNA-seq analysis: identification of DEGs associated with the exposure of axioloids to MG.

a, UMAP projection of the integrated two replicates of axioloids at 96 h with MG, colored by the clusters of Fig. 2g. b, UMAP projection of the integrated two replicates of axioloids at 96 h with MG, colored by the clusters of Fig. 2b. Note that b, includes only replicate 1. c, Averaged expression levels of identified EC-like marker genes in each cluster of Fig. 2b. d, Expression levels of indicated genes of the same UMAP plot in a. e, and f, Differentially expressed genes between axioloids with and without MG at 96 h in PSM and TB, respectively, and f, a volcano plot of TB. Red and blue dots indicate up- and down-regulated genes by MG in both replicates respectively; expression changes were calculated using the FindMarkers function with a Wilcoxon rank sum test (two-sided). P-values adjusted using Bonferroni correction were plotted.