Extended Data Fig. 7: Quantification of the co-immunoprecipitation of mutants in the TFEB-nc-Rag GTPases interface and in cellulo assessment of the TFEB 50TPAI53 mutation.
From: Structure of the lysosomal mTORC1–TFEB–Rag–Ragulator megacomplex

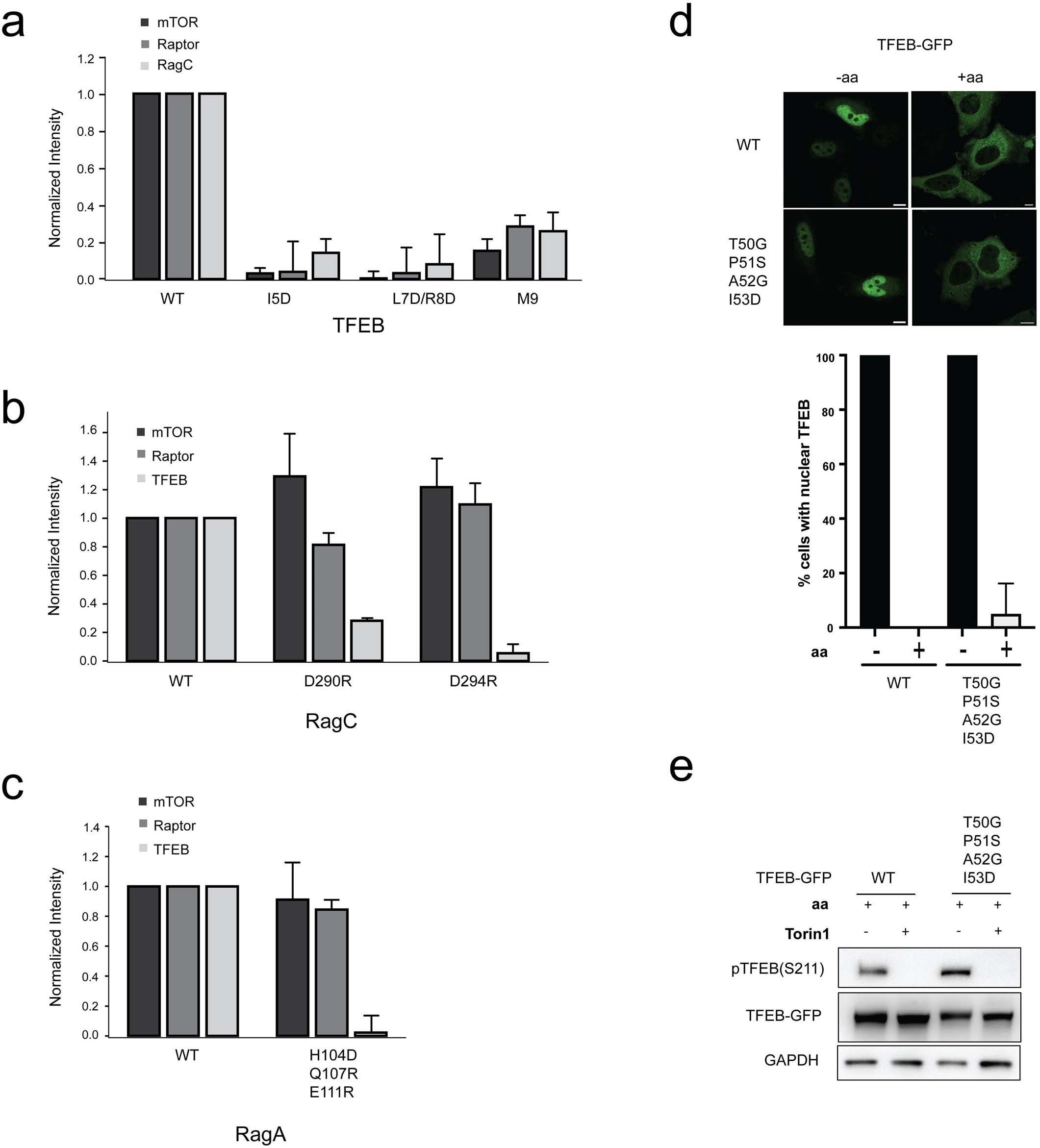
a-c, Quantifications of TFEB mutants in Fig. 3c, RagC mutants in Fig. 3e, and RagA mutants in Fig. 3g are calculated with mean ± s.e.m.; n = 3 experiments. d, Representative immunofluorescence analysis of cells expressing GFP tagged wild type or 50TPAI53 mutant TFEB, in the presence and absence of amino acids. Quantification on the right shows the percentage of cells with TFEB nuclear localization. Results are mean ± s.e.; n = 5 independent fields per condition. Scale bar, 10 µm. e, TFEB phosphorylation was analyzed by immunoblotting for wild type and 50TPAI53 mutant, in the presence and absence of Torin1.