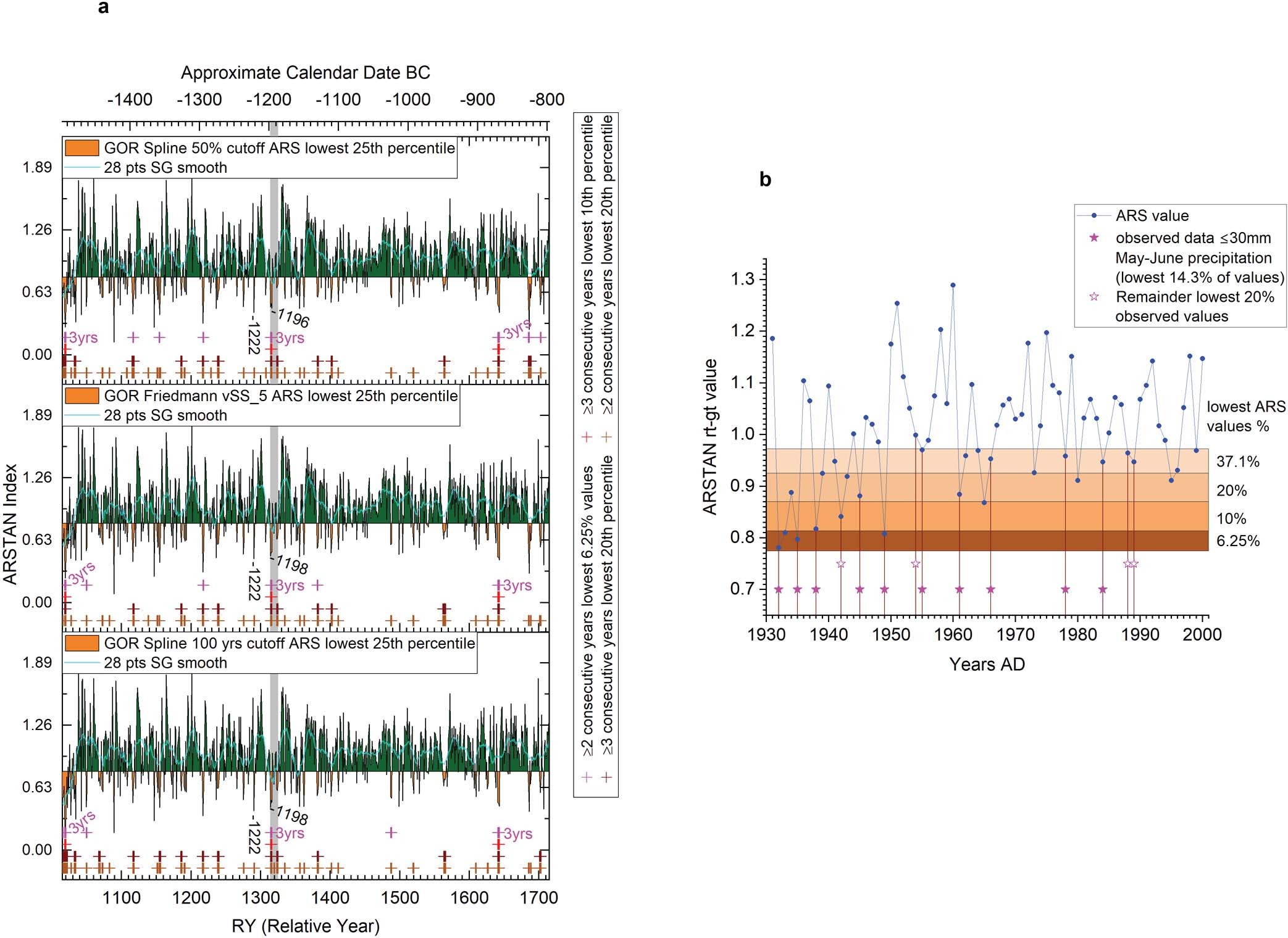
Extended Data Fig. 8: Additional ARSTAN (ARS) climate (moisture availability) proxies and comparison of ARS index values for a SW Anatolia juniper chronology versus observed low precipitation years.
From: Severe multi-year drought coincident with Hittite collapse around 1198–1196 bc

a, Three additional alternative versions of the Fig. 1 analyses. Drier calculated conditions (low index values) toward the bottom (compare with Fig. 1). See Fig. 1 for description of analysis. Grey bar indicates 12-year period ~1198–1187 bc with 3 consecutive years ~1198–1196 in lowest 6.25% of all years and with 7 or 8 years (58–67%) altogether in lowest 20% of values. b, ARS rt-gt values for three juniper tree-ring chronologies from SW Anatolia87, ad 1931–2000, versus the lowest observed precipitation totals for May-June, the period critical to annual precipitation response, from proximate meteorological stations46. The lowest (minimal) 37.1% of ARS values include the lowest 20% of observed precipitation values. The lowest 20% of ARS values include 50% of the lowest 20% of observed values and 7 of 9 (78%) in the period ad 1931–1961. The lowest 10% and 6.25% of ARS values are also indicated; with 5 of 7 (71%) of the former and 3 of 4 (75%) of the latter corresponding with years in the lowest 14.3% of observed years.