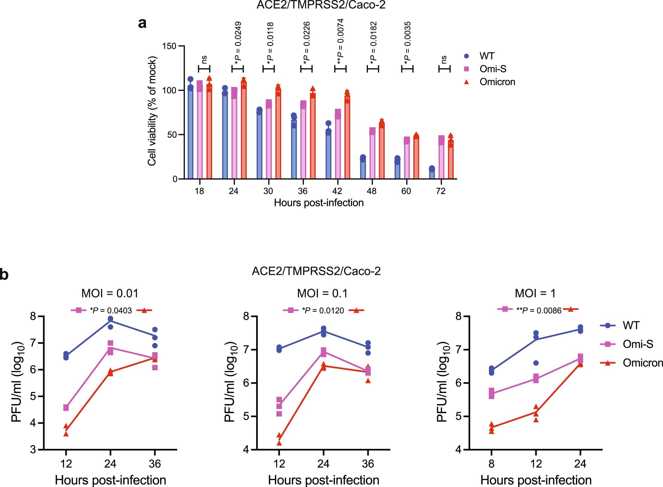
Extended Data Fig. 3: Cytopathogenicity and replication of WT, Omi-S and Omicron in ACE2/TMPRSS2/Caco-2 cells.
From: Spike and nsp6 are key determinants of SARS-CoV-2 Omicron BA.1 attenuation

a, Cell viability of SARS-CoV-2-infected ACE2/TMPRSS2/Caco-2 cells (MOI of 0.1) was quantified by the CellTiter-Glo assay at indicated times of infection. P values indicate a statistically significant difference between Omi-S and Omicron (n = 3 replicates). b, ACE2/TMPRSS2/Caco-2 cells were infected with WT, Omi-S, and Omicron at an MOI of 0.01, 0.1, or 1, and the viral titre in the culture medium was measured by the plaque assay at indicated times post-infection. Statistically significant difference between Omi-S and Omicron has been shown for the middle time point (n = 3 replicates). p values were calculated by a two-tailed, unpaired t-test with Welch’s correction. *P < 0.05, **P < 0.01, ***P < 0.001 and ****P < 0.0001; ns, not significant.