Extended Data Fig. 8: Supporting data that Tbk1-null cells undergo RIPK- and caspase-dependent cell death.
From: Targeting TBK1 to overcome resistance to cancer immunotherapy

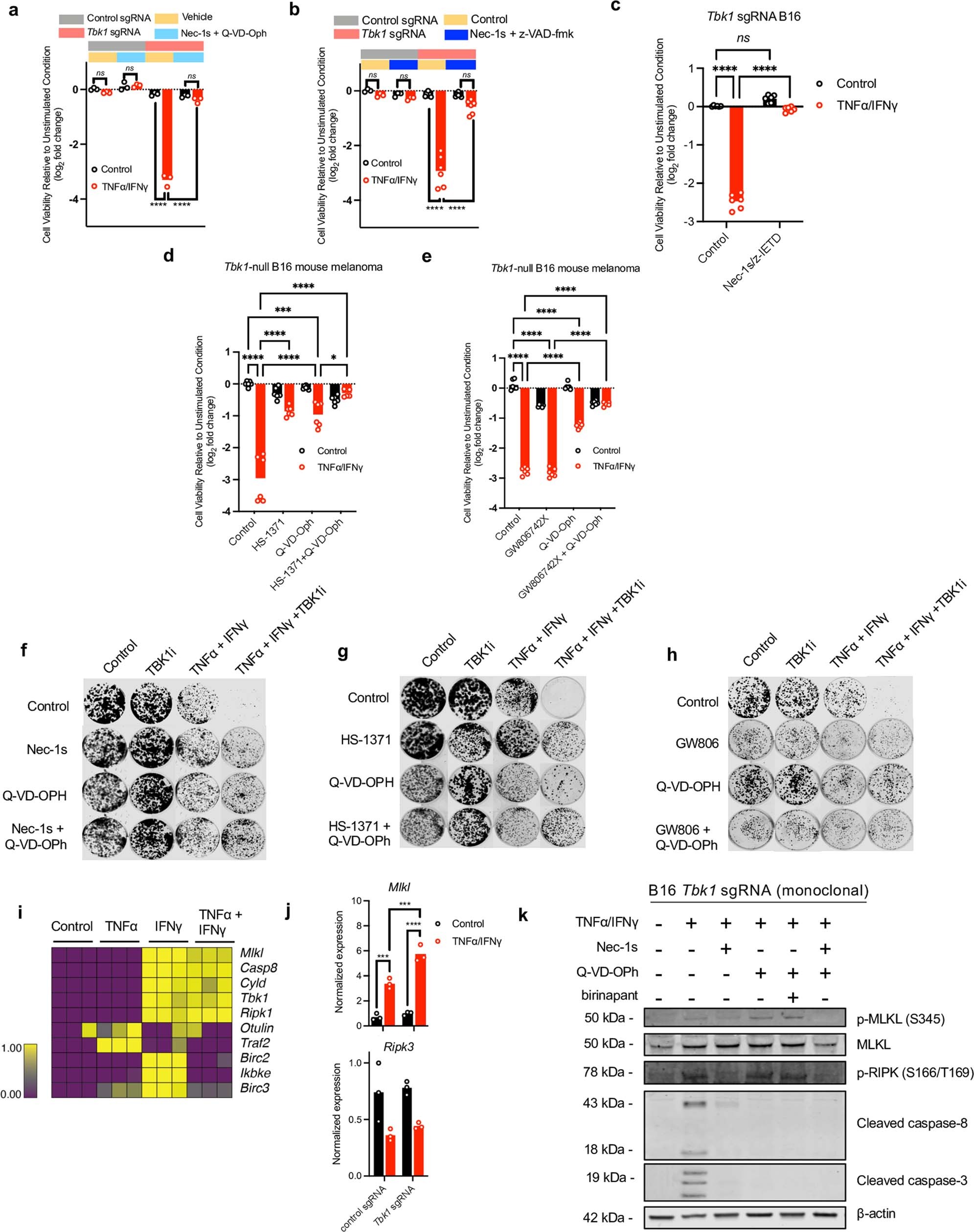
a–b, Cell viability assessment (Cell Titer Glo) in control and Tbk1-null B16 cells pre-treated with RIPK1 inhibitor (Nec-1s, 10 μM) and the pan-caspase inhibitor Q-VD-OPh (10 μM) +/− TNF/IFNγ (n=3, 1 independent experiment: 2-way ANOVA, Dunnett’s multiple comparisons test). b, cell viability assessment (Cell Titer Glo) in control and Tbk1-null B16 cells pre-treated with RIPK1 inhibitor (Nec-1s, 10 μM) and the pan-caspase inhibitor z-VAD-fmk (20 μM) +/− TNF/IFNγ (n = 3-6, 1-2 independent experiments: 2-way ANOVA, Dunnett’s multiple comparisons test). c, cell viability assessment in Tbk1-null B16 cells pre-treated with RIPK1 inhibitor (Nec-1s, 10 μM) and the caspase 8 inhibitor z-IETD-fmk (2.5 μM) +/− TNF/IFNγ (n = 6, 2 independent experiments; 2-way ANOVA, Dunnett’s multiple comparisons test). d, cell viability assessment in Tbk1-null B16 cells pre-treated with RIPK3 inhibitor (HS-1371, 2 μM) and the pan-caspase inhibitor Q-VD-OPh (20 μM) +/− TNF/IFNγ (n = 6, 2 independent experiments: 2-way ANOVA, Dunnett’s multiple comparisons test). e, cell viability assessment in Tbk1-null B16 cells pre-treated with MLKL inhibitor (GW806742X, 5 μM) and the pan-caspase inhibitor Q-VD-OPh (20 μM) +/− TNF/IFNγ (n = 6, 2 independent experiments: 2-way ANOVA, Dunnett’s multiple comparisons test). f-h, Clonogenic assay of B16 cells treated with TNF (10 ng ml−1), IFNγ (10 ng ml−1), or TNF + IFNγ with control (0.1% DMSO), Q-VD-OPh (20 μM) with/without the RIPK1 inhibitor Nec-1s (10 μM, f), RIPK3 inhibitor HS-1371 (2 μM, g), and MLKL inhibitor GW806742X (2 μM, h) (representative images shown; n = 3). i, normalized expression of selected genes in B16 cells treated with TNF (10 ng ml−1), IFNγ (100 ng ml−1), or both, compared to control cells (source data for bulk RNA-seq – Manguso et al. 2017). j, normalized expression of Mlkl and Ripk3 in control and Tbk1-null B16 cells with/without TNF/IFNγ treatment (18 h) determined by qRT-PCR (n = 3; 2-way ANOVA, Sidak’s multiple comparison test). *P < 0.05; **P < 0.01; ***P < 0.001; **** P < 0.0001; ns, not significant. k, Western blot of indicated proteins in Tbk1-null B16 cell lysates following 2-hour pre-treatment with vehicle control (0.1%DMSO), Q-VD-OPh (20 μM), Nec-1s (10 μM), or Q-VD-OPh plus Nec-1s, or Q-VD-OPh plus birinapant (1 μM) followed by 10 h treatment with TNF (160 ng ml−1) and IFNγ (40 ng ml−1) or unstimulated (PBS) control. Data are representative of three independent experiments.