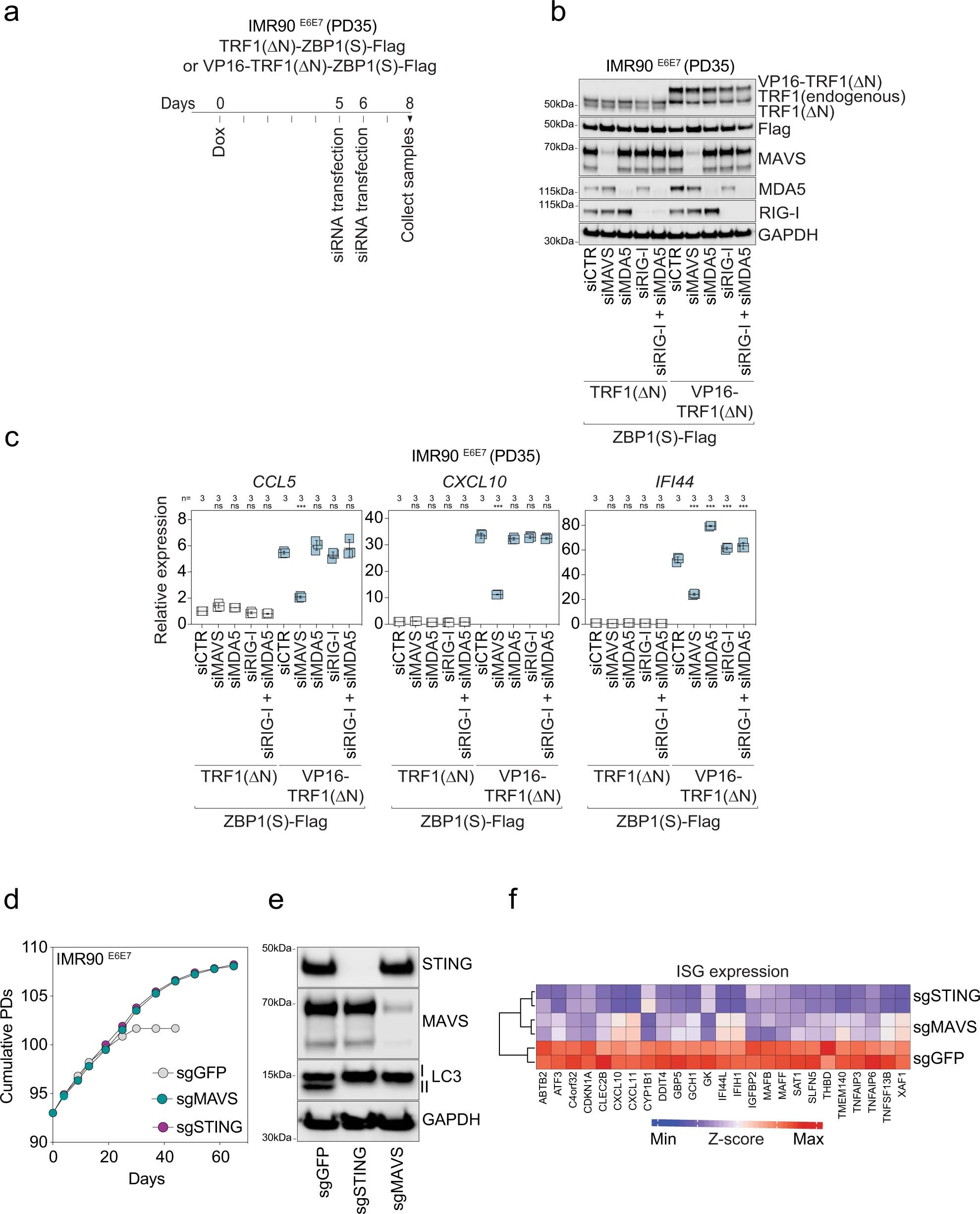
Extended Data Fig. 12: TERRA triggers a MAVS-dependent IFN response.
From: Telomere-to-mitochondria signalling by ZBP1 mediates replicative crisis

a, Experimental timeline. Growing (PD35) IMR90E6E7 expressing WT ZBP1(S)-Flag with either TRF1(ΔN) or VP16-TRF1(ΔN) were treated with doxycycline (1 μg ml−1) prior to two sequential siRNA transfections. Samples were collected at day 8 post-doxycycline. b, Immunoblotting of cells as in a at day 8 post-doxycycline. GAPDH loading control. Three independent experiments were performed. c, Scatter plots showing RT-qPCR analysis of ISGs in cells as in b. Expression levels were normalized to control cells TRF1(ΔN) transfected with non-targeting control (siCTR) siRNA. Bars represent mean ± s.d. from technical replicates. n: number of technical replicates. One-way ANOVA, ns: not significant, *** p < 0.001. Three independent experiments were performed. d, Line chart showing growth curves analysis of IMR90E6E7 that have bypassed senescence expressing control sgRNAs (sgGFP) or sgRNAs targeting MAVS or STING. Two independent experiments were performed. e, Immunoblotting of IMR90E6E7 as in a. Protein extracts were collected at day 30 when control cells entered crisis. GAPDH loading control. Two independent experiments were performed. f, Heatmap representing RNA-sequencing data for ISGs in IMR90E6E7 as in a. RNA extracts were collected at day 30 when control cells entered crisis. ISGs that are significantly downregulated (sgMAVS versus sgGFP) with a fold change > 1.5 and false-discovery rate <0.05 are shown. The complete list of ISGs includes 390 genes and is based on the RNAseq analysis of 5 cell types transfected with 20 viruses from 9 virus classes51. One experiment was performed. Abbreviations: ZBP1(S): short isoform; sgRNA: single guide RNA; CTR: control; WT: wild-type; PDs: population doublings.