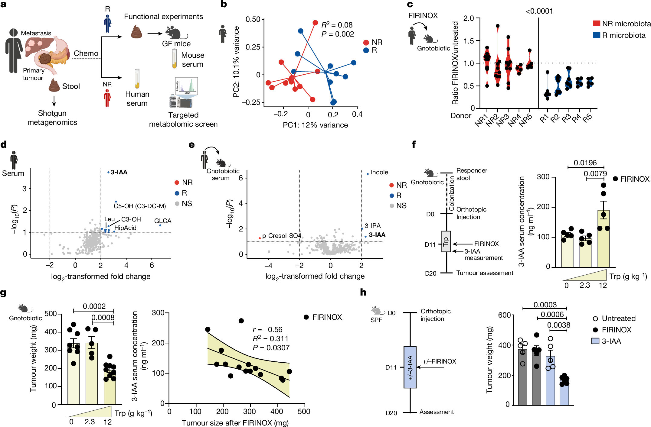
Fig. 1: 3-IAA induces a response to FIRINOX in mouse models of PDAC.
From: Microbiota-derived 3-IAA influences chemotherapy efficacy in pancreatic cancer

a, The intestinal microbiota of 23 patients with mPDAC was sequenced before the start of chemotherapy (chemo). GF, germ-free. b, Principal coordinate analysis (PCoA), with Bray–Curtis dissimilarity matrix, of pre-treatment NR (n = 12) and R (n = 10; one patient was excluded after the quality control) microbiota. c, Gnotobiotic mice were colonized with five different R or NR microbiota, KPC cancer cells were orthotopically injected and mice were treated with FIRINOX or left untreated. Tumour weight is shown relative to the mean tumour weight of the untreated group of each experiment at day 20 after tumour cell injection (n = 9 NR1–3; n = 8 R2; n = 7 R1 and R3; n = 5 NR5, R4 and R5; n = 4 NR4; pooled from nine independent experiments). d,e, Volcano plots showing differentially abundant metabolites in the serum of three R and NR patients (d) and in the serum of gnotobiotic mice colonized with R or NR microbiota (n = 3 each, biological replicates) (e). NS, non-specified. f, R-microbiota-colonized gnotobiotic mice were fed with the indicated concentration of tryptophan, and the 3-IAA serum concentration at the fourth day of dietary intervention is shown (n = 5 each). g, Left, tumour weight of orthotopic KPC tumours (n = 8, 5 or 9) after FIRINOX treatment. Right, correlation between 3-IAA serum concentration and tumour weight of five randomly selected mice per dietary group from f (n = 15). h, SPF mice were orthotopically injected with KPC cells and treated with or without (+/−) 3-IAA and/or with or without FIRINOX, and tumour weight was assessed at day 20 of the experiment (n = 5 or 6). Each symbol represents one mouse. One out of two (f,g) or three (h) independent experiments is shown. Error bars indicate s.e.m. Significant P values are indicated and were determined by MANOVA (b), two-tailed nested t-test (c), fold change analysis and two-tailed t-test (d,e), simple linear regression and Pearson’s r (g) and one-way ANOVA with Tukey’s post-hoc test (f–h).