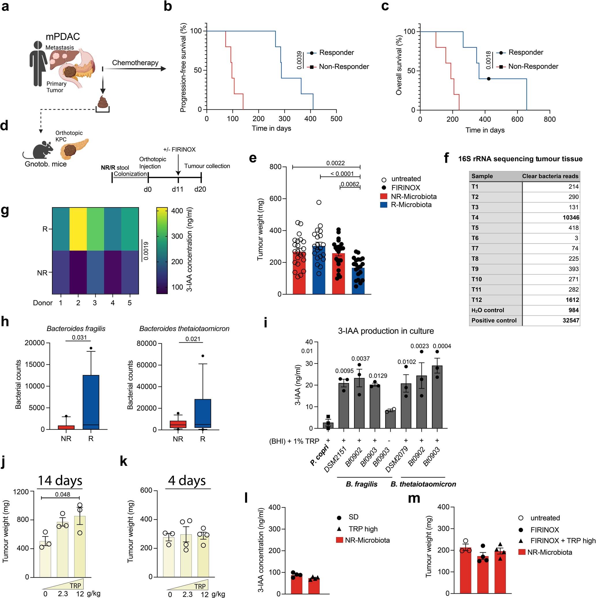
Extended Data Fig. 2: R microbiota induces a response to FIRINOX treatment.
From: Microbiota-derived 3-IAA influences chemotherapy efficacy in pancreatic cancer

a, Microbiota of five R and NR patients with mPDAC was collected and transferred to gnotobiotic mice. Nine patients were treated with FIRINOX and one with GnP. PFS (b) and OS (c) of patients used for microbiota transfer experiments is depicted in Kaplan-Meier estimators. In four individual experiments with varying donors, one group of mice was colonized with R microbiota and one group was colonized with NR microbiota. After stool transfer, gnotobiotic mice (d) received orthotopic injections of KPC tumour cells and were either left untreated (n = 22 (NR) or 20 (R)) or treated once with FIRINOX (n = 23 (NR) or 20 (R)) at day eleven of the experiment. e, Tumour weight of orthotopic tumours is depicted for the respective experimental group at day 20 of the experiment. f, Randomly selected tumours from varying experiments of e were analysed for intratumoral bacteria using 16S rRNA sequencing (n = 12). Table shows indicated clean reads for different tumours (T1–12), H2O or positive control. g, 3-IAA was analysed in the serum of n = 3 to 5 randomly selected mice per experiment with different donors each. h, Metagenomic sequencing data was analysed for the abundance of a panel of 3-IAA-producing bacteria. Increased abundance of B. fragilis and B. thetaiotaomicron was detected in stool samples from NR or R patients during and before chemotherapy treatment, which were used for experiments in gnotobiotic mice (5 donors per group and 1–3 samples per patient, n = 12 per group). i, 3-IAA was quantified in supernatants of bacteria lacking (Prevotella copri) and having the ability (B. thetaiotaomicron and B. fragilis) to produce 3-IAA based on genomic predictions. The characterized strains included P. copri (DSM18205), B. fragilis (BF DSM2151, Bf0903, Bf0902) and B. thetaiotaomicron (DSM, Bt0903, Bt0902). Strains were all cultured in BHI containing 1% tryptophan, the strain Bf0903 was also cultured in BHI alone (n = 3 biological replicates). j, SPF mice were orthotopically injected with KPC cells. Mice were either supplemented with tryptophan-free, standard diet (2.3 g/kg TRP) or tryptophan-high diet (12 g/kg TRP) starting 7 days after tumour cell injection for a total of 14 days (n = 3). k, As in j, except dietary intervention was applied for a total of 4 days before standard diet was reintroduced. Tumour weight was assessed 9 days after dietary intervention (n = 3 or 4). l, NR microbiota-colonized mice (red) were fed either standard diet (SD) or tryptophan-high diet for 4 days (TRP high). Blood was drawn at day 4 of intervention and 3-IAA was measured in the serum using 3-IAA CLIA (n = 4). m, Tumour sizes of mice from l at day nine after treatment with FIRINOX are shown (n = 3 or 4). Each symbol represents one mouse, human or in vitro replicate. One experiment was performed (f,i–m) or four (e,g) independent experiments were pooled. Error bars indicate SEM, whiskers indicate 10% and 90% (h), significant p-values are indicated and were determined by Gehan-Breslow-Wilcoxon test (b,c), one-way ANOVA followed by Tukey’s (e,m) or Dunnett’s (i–k) post-hoc test, two-way ANOVA (g), two-tailed Wilcoxon paired-ranks test (h) or two-tailed t-test (l).