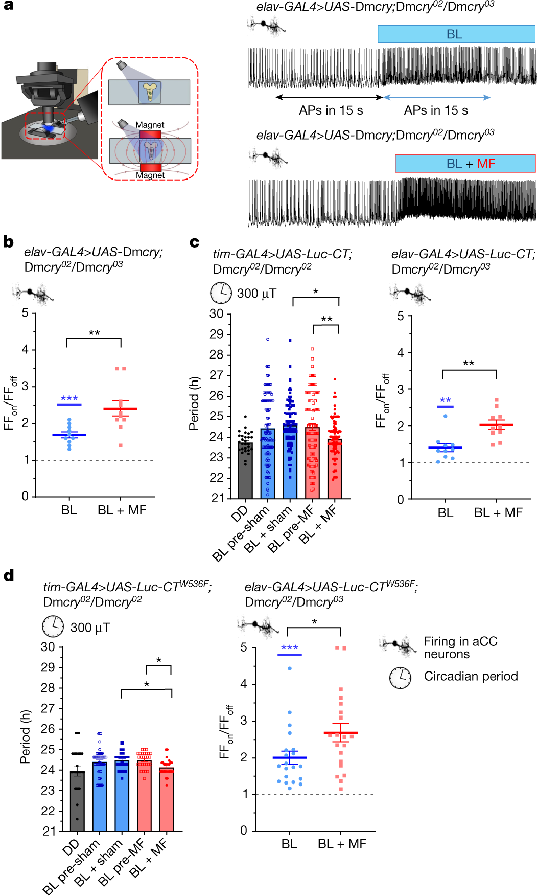
Fig. 1: Luc–CT is sufficient to support magnetosensitivity.
From: Essential elements of radical pair magnetosensitivity in Drosophila

a, The electrophysiology set-up (permanent magnets are shown in red) (left). Top right, BL-exposure of aCC neurons expressing Dmcry increases action potential firing. Bottom right, the co-presence of MF (100 mT) potentiates the effect. The traces are from different preparations. APs, action potentials. b, The relative firing frequency (FF) of aCC neurons expressing Dmcry. BL increases firing 1.69-fold (t9 = 7.72, P ≤ 0.0001, n = 10, FFon/FFoff) compared with in the dark (dashed line). External MF (BL + MF, 100 mT) potentiates the effect to 2.41-fold (BL versus BL + MF, t18 = 3.2, P = 0.005, n = 10; Extended Data Fig. 1a). c, tim-GAL4>UAS-Luc-CT;Dmcry02/Dmcry02 shows period shortening under MF (left) (sham/MF × before/after exposure interaction (F1,377 = 7.6, P = 0.006, three-way ANOVA). n = 28 (DD), n = 108 (BL pre-sham), n = 93 (BL + sham), n = 104 (BL pre-MF), n = 90 (BL + MF). MF-exposed flies show a significantly shorter period. Four repeats showed the same period shortening under an MF (Extended Data Table 1). Right, Luc–CT supports BL-induced firing (1.4-fold, t9 = 4.01, P = 0.003, n = 10; Extended Data Fig. 1b) potentiated twofold after BL + MF treatment (BL versus BL + MF, t18 = 3.71, P = 0.002, n = 10). d, Luc–CT(W536F) revealed significant period shortening after exposure to an MF (left) (significant before/after exposure × MF/sham interaction, F1,198 = 5.1, P = 0.025, two-way ANOVA). n = 29 (DD), n = 47 (BL pre-sham), n = 51 (BL + sham), n = 52 (BL pre-MF), n = 52 (BL + MF). Post hoc tests are shown in Extended Data Table 1. Right, aCC neurons expressing Luc–CT(W536F) show a twofold change in BL-induced firing (t19 = 6.06, P ≤ 0.0001, n = 20). The response to BL + MF was variable, but greater than BL alone (2.69-fold, two-way ANOVA, replicates as factor, F1,16 = 5.09, P = 0.03, n = 20; Extended Data Fig. 1c). Controls are reported in Extended Data Figs. 3 and 4 and Extended Data Table 3. For FFon/FFoff data, the blue asterisks represent significance comparing before versus during BL exposure (same cells, paired two-tailed t-tests) and the black asterisks represent comparisons of BL versus BL + MF (different cells, unpaired two-tailed t-tests). The reported n value for each electrophysiological recording is derived from independent cells from biologically independent animals. The reported n values for each circadian period derives from biologically independent animals. Data are mean ± s.e.m. *P ≤ 0.05, **P ≤ 0.01, ***P ≤ 0.001.