Fig. 2: Activation of the cGAS–STING pathway in Fh1-deficient cells is triggered by cytosolic mtDNA.
From: Fumarate induces vesicular release of mtDNA to drive innate immunity

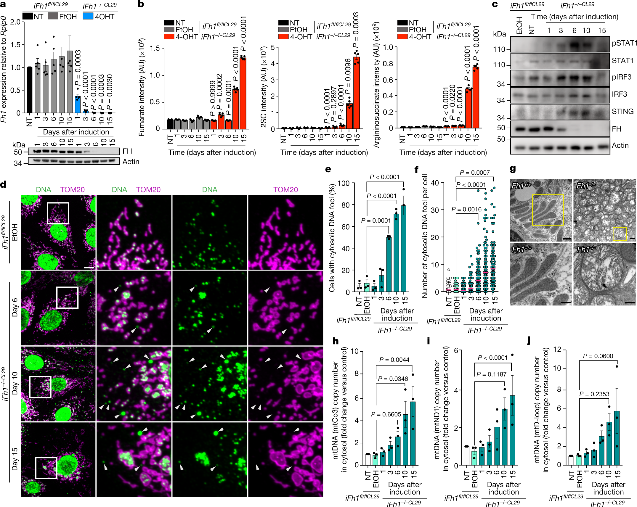
a, qRT–PCR (top) and immunoblots (bottom) showing the expression levels of Fh1 (top) or FH protein (bottom) in inducible iFh1 epithelial kidney cell lines clones 29 (iFh1fl/flCL29) that were not treated (NT) or were treated with either vehicle (ethanol; EtOH) or 4-OHT (iFh1−/−CL29) for the indicated period of time. n = 5 independent experiments. b, Relative abundance (normalized peak ion intensity) of fumarate (left), 2SC (middle) and argininosuccinate (right) in iFh1CL29 cells measured by LC–MS. n = 5 independent experiments. c, Immunoblots of specified proteins in iFh1CL29 cells. d, Representative confocal images of mitochondrial morphology (TOM20) and DNA foci (DNA) in iFh1CL29 cells. White arrowheads indicate cytosolic DNA foci. Scale bar, 10 μm. e,f, Percentage of iFh1CL29 cells showing cytosolic DNA foci (e) and number of cytosolic DNA foci per cell (f) from d. n = 3 independent experiments. g, TEM images of mitochondria from Fh1+/+ and Fh1−/− adult mouse kidney tissue. Scale bars, 1 μm (top); 500 nm (bottom). h–j, Quantification of mtDNA copy number by ddPCR using a mtCo3 (h), mtND1 (i) or mtD-loop (j) probe, from isolated cytosolic fractions of iFh1CL29 cells at day 1 to day 15 after induction. n = 3 independent experiments. Data are mean ± s.e.m. a,b, Student’s t-test corrected for multiple comparisons with the Holm–Sidak method; P values are indicated above each condition and relative to the corresponding vehicle-treated control; e,f,h–j, one-way ANOVA with Tukey’s multiple comparisons test.