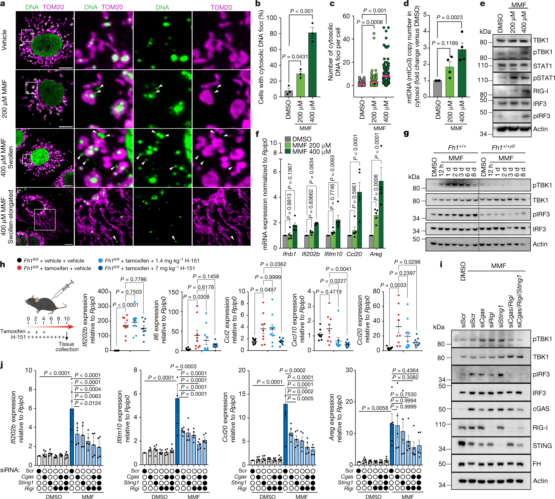
Fig. 3: Fumarate induces a remodelling of mitochondrial morphology and the release of mtDNA.
From: Fumarate induces vesicular release of mtDNA to drive innate immunity

a–f, Chronic Fh1 kidney cells (cFh1fl/fl) were treated with 200 μM or 400 μM MMF or vehicle (dimethyl sulfoxide; DMSO) for 8 days. n = 3 independent experiments (unless otherwise specified). In g, iFh1fl/flCL29 cells were treated with 400 μM MMF or DMSO for 8 days. a, Representative confocal images of mitochondrial morphology (TOM20) and DNA foci (DNA) in cFh1fl/fl cells. White arrowheads indicate cytosolic DNA foci. Scale bars, 10 μm. b,c, Percentage of cFh1fl/fl cells showing cytosolic DNA foci (b) and number of cytosolic DNA foci per cell (c) from a. d, Quantification of mtDNA copy number by ddPCR using a mtCo3 probe, from isolated cytosolic fractions of cFh1fl/fl cells. e, Immunoblots of specified proteins in cFh1fl/fl cells. f, ISG expression in cFh1fl/fl cells measured by qRT–PCR. n = 5 independent experiments. g, Immunoblots of specified proteins in iFh1fl/flCL29 and mtDNA-depleted iFh1fl/flCL29ρ0 cells. h, mRNA expression of a panel of ISGs in mouse kidney tissue treated with the STING inhibitor H-151, measured by qRT–PCR. n = 9 mice per group. i,j, Immunoblots of specified proteins (i) and ISG expression measured by qRT–PCR (j) in cFh1fl/fl cells treated with 400 µM MMF or DMSO for 8 d, and transfected with the indicated siRNAs (Scr, scramble). n = 5 independent experiments. Data are mean ± s.e.m. b–d,f,j, One-way ANOVA with Tukey’s multiple comparison test; h, one-way ANOVA with Dunnett’s multiple comparison test.