Extended Data Fig. 4: MMF treatment phenocopies Fh1 loss.
From: Fumarate induces vesicular release of mtDNA to drive innate immunity

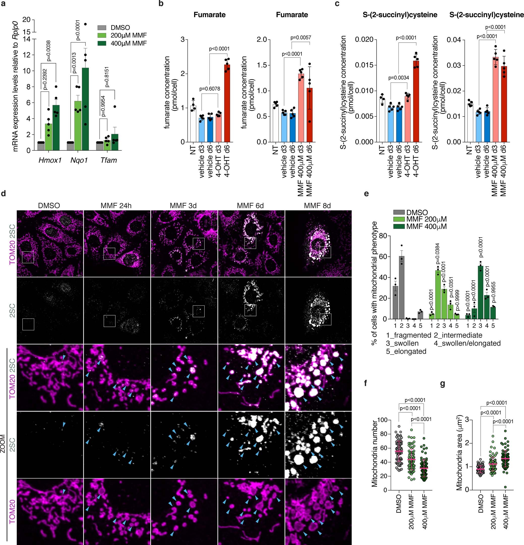
a, Expression levels of the transcriptional markers of Fh1 loss Hmox1 and Nqo1 as well as Tfam expression in monomethyl fumarate (MMF)-treated cFh1fl/fl cells for 8 days compared to vehicle (DMSO)-treated cells, measured by qRT-PCR. n = 3 independent experiments. Bar graphs show the fold change expression, for which the expression in control samples was set to 1. b, Relative abundance of fumarate levels measured by LC–MS in iFh1fl/flCL29 untreated (NT) or treated with vehicle (iFh1fl/flCL29) or 4-OHT (iFh1−/−CL29) or 400 µM MMF for the indicated period of time. n = 5 independent experiments. c, Relative abundance of 2SC levels measured by LC–MS in iFh1CL29 cells and iFh1fl/flCL29 treated with 400 µM MMF for the indicated period of time. n = 5 independent experiments. d, Representative confocal images of cFh1fl/fl cells treated with vehicle (DMSO) or 400 µM MMF for the indicated period of time. Mitochondria and succinated proteins were labelled using anti-TOM20 and anti-2SC antibodies, respectively. Blue arrows indicate 2-SC-decorated proteins accumulation in mitochondria. Scale bar: 10 µm. e-g, Classification of mitochondrial morphology (e), quantification of mitochondrial number (f), and area (g) in cFh1fl/fl cells treated with DMSO or 400 µM MMF for 8 days. n = 3 independent experiments. Data are mean ± s.e.m. a–c, one-way ANOVA with Tukey’s multiple comparison test, e, two-way ANOVA with Tukey’s multiple comparison test, f,g, one-way ANOVA with Tukey’s multiple comparison test, for (e) p-values are indicated above each specific phenotype and relative to the corresponding phenotype in vehicle (DMSO)-treated control.