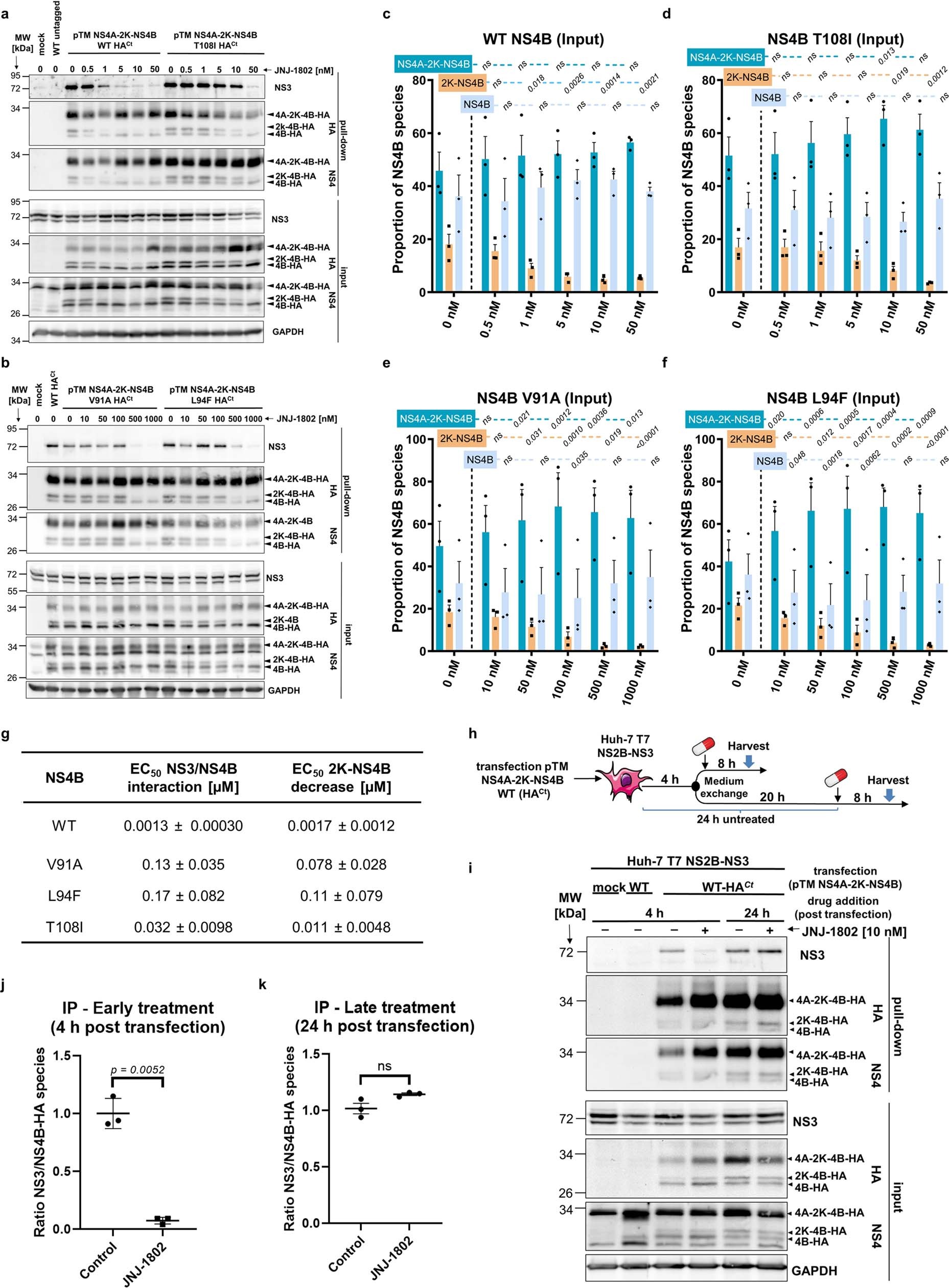
Extended Data Fig. 2: JNJ-1802 prevents DENV NS3-NS4B interaction.
From: Blocking NS3–NS4B interaction inhibits dengue virus in non-human primates

a, b, Huh-7 cells stably expressing T7 RNA polymerase and DENV-2 NS2B-NS3 were transfected with T7-based expression plasmids encoding NS4A-2K-NS4B(-HACt) (NS4B corresponding to wild-type [WT] or mutant NS4B). Four hours post-transfection, cells were treated with various concentrations of JNJ-1802 or DMSO, collected 14 h later, lysed and used for HA-specific pull-down and Western blot analysis of captured complexes. Representative Western Blot of the dose-response assays. Samples contain either WT NS4B or NS4B T108I (a) and mutant NS4B (V91A or L94F) (b). Please note the higher compound concentrations compared to (a). c–f, Western blot signal intensities of total lysates (input) obtained with an anti-HA-antibody were used to determine the dose-dependent effect of JNJ-1802 on the relative abundance of NS4B-containing species (mean ± standard error of the mean [SEM] of three independent experiments). Repeated measures one-way ANOVA and Dunnett’s multiple comparisons test were used to calculate P values. g, EC50 values (mean ± SEM) for the NS3-NS4B species ratio (a, b) and the change of 2K-NS4B proportion in total lysates (c–f) were obtained by fitting four-parameter dose-response curves to the results from each individual experiment. h, Experimental setup to investigate blockade of NS3-NS4B interaction with regard to the timing of JNJ-1802 addition. As indicated, cells were treated with 10 nM JNJ-1802 or DMSO, collected 8 h later, lysed and used for HA-specific pull-down and Western blot analysis. The diagram was created in part using the Servier Medical Art Library (https://smart.servier.com/). i, Representative Western blot from three independent experiments for the setup in (h). j–k, Effect of early and late treatment on the NS3/NS4B-HA species ratio in samples after HA-pulldown. Results are the mean and SEM from three independent experiments. Paired two-tailed t-test was applied to calculate P values. Uncropped images of a,b and i are presented in Supplementary Fig. 1–3. ns, not significant; Ct, C-terminal.