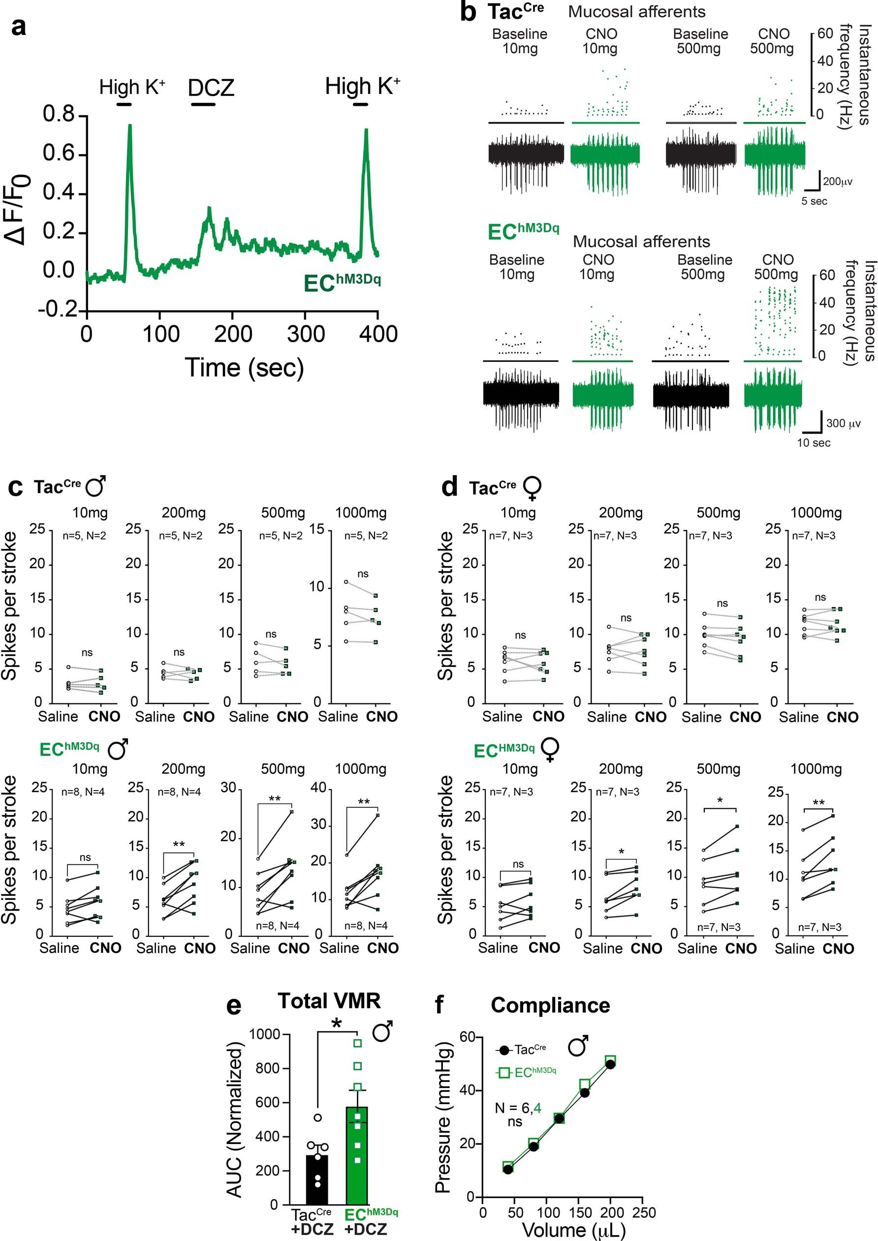
Extended Data Fig. 4: Activating EC cells increases afferent output and VMR to colorectal distension.
From: Gut enterochromaffin cells drive visceral pain and anxiety

a, DREADD agonist DCZ (1.7 μM) elicits Ca2+ responses in EChM3Dq intestinal organoids as detected by a change in GCaMP fluorescence ratio. b, Representative examples of pelvic mucosal afferents firing action potentials in response to stroking with 10 mg or 500 mg von frey hairs (vfh) in the presence of vehicle (black/grey) or CNO (100 μM; green) for control (upper panels) and EChM3Dq (lower panels) mice. c,d, Group data showing before and after CNO (100 μM) application response to increasing mechanical stimulation with vfh for males (c) and females (d) for control (TacCre upper panels) and EChM3Dq (lower panels) mice. e, Group data showing total area under the curve for all colonic distension pressures showing VMRs significantly increased in TacCre and EChM3Dq male mice (N = 6, 7) following DCZ (75 μg/kg i.p.). f, Colonic compliance is unchanged in EChM3Dq animals. Wilcoxon matched-pairs signed-rank 2-tailed test in panels c, d; Student’s t-test (unpaired, 2-tailed) in panel e; two-way ANOVA in panel f. *p < 0.05, **p < 0.01, ns = not significant, error bars represent mean ± SEM. N = number of animals and n = number of afferents.