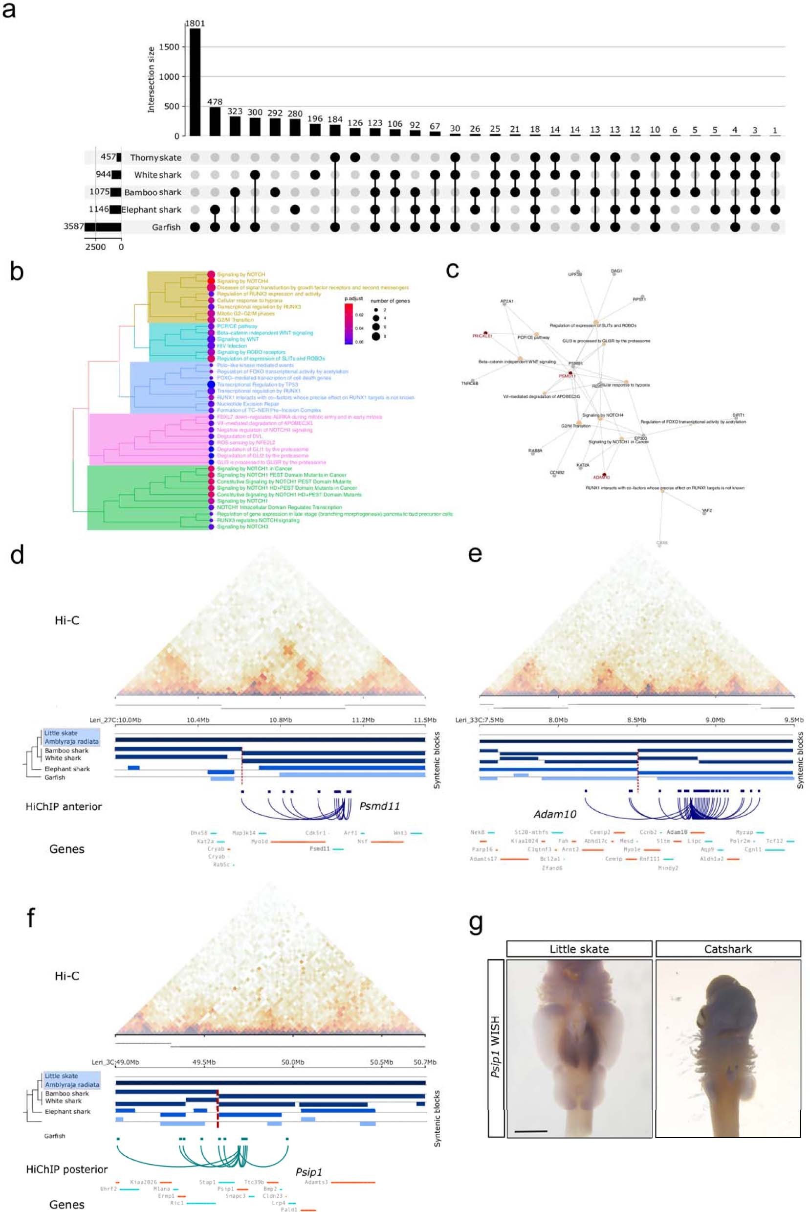
Extended Data Fig. 8: Rearranged TADs in the skate lineage involve PCP-related genes.
From: The little skate genome and the evolutionary emergence of wing-like fins

a. Extended version of the upset plot presented in Fig. 4a with the quantification of synteny breaks detected in different vertebrate species using the skate genome as a reference. The barplot on top shows the quantification of synteny breaks for the species combination indicated by the dots below. The barplot on the left shows the total quantification of synteny breaks for each individual species. b. ReactomePA119 clustering of significant terms found in the set of candidate genes for regulatory rearrangements in the anterior pectoral fin. P-values are BH corrected p-values obtained with a one-sided Fisher test for term overrepresentation (ReactomePA default). A selection of these terms is shown in Fig. 4c. c. Cnetplot showing the relationship of candidate genes with each of the different enriched terms. d. Candidate rearrangement at the Psmd11 locus, implicated in the PCP pathway. Pectoral fin Hi-C map is shown on top together with the TAD predictions. Below, the synteny blocks that are shared with the different species studied and the candidate synteny break is highlighted in red. Finally, arachnogram with the contacts devised from the anterior fin H3K4me3 HiChIP experiment. e. Same as in d, but for the Notch-signalling related gene Adam10. f. Same as in d and e but for the Hox activator Psip1. Note that this time the presented H3K4me3 HiChIP is from posterior pectoral fins. g. Whole mount in situ hybridization against Psip1 in both the little skate L. erinacea and the catshark S. retifer shows species-specific expression of Psip1 in the anterior portion of the skate pectoral fins. n = 5 for skates and sharks. The scale bar corresponds to 2 mm.