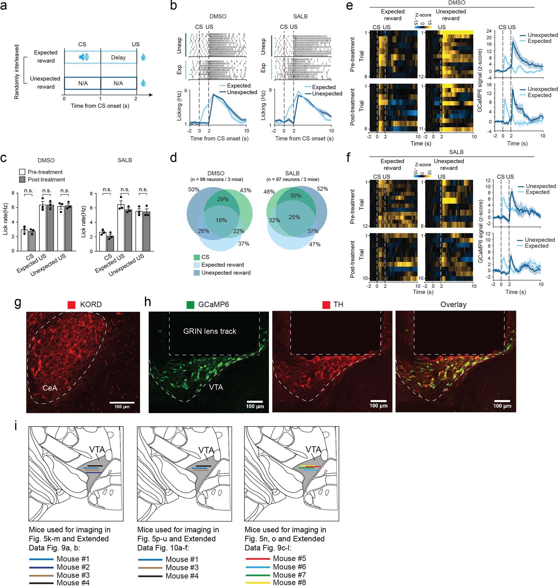
Extended Data Fig. 10: Assessing the effects of Sst+ CeA neuron inhibition on DA neuron responses to expected and unexpected reward.
From: Plastic and stimulus-specific coding of salient events in the central amygdala

a, A schematic of the task. After mice were trained in the reward conditioning task where a sound predicted the delivery of water reward, they underwent an imaging session during which expected reward and unexpected reward were delivered in randomly interleaved trials. N/A, not applicable. b, Top and middle: raster plots of licking events for a mouse in unexpected-reward trials and expected-reward trials sorted according to trial types. The mouse was treated with DMSO (left) or SALB (right). Bottom: average licking rate of this mouse in different types of trials. Dashed lines indicate the onset of CS and US. c, Quantification of licking rate in a 2-s time window immediately after CS or US presentation in different conditions (n = 3 mice; DMSO: CS, P = 0.7133; expected US, P > 0.9999; unexpected US, P = 0.7745; SALB: CS, P = 0.0572; expected US, P = 0.1317; unexpected US, P = 0.5799; n.s., nonsignificant; paired t-test). d, Percentage distributions of neurons excited by CS, expected reward, or unexpected reward, in mice treated with DMSO (left) or SALB (right). Fisher’s exact test on the overlaps, DMSO: CS / expected reward, *P = 0.0121; CS / unexpected reward, **P = 0.0076; expected reward / unexpected reward, *P = 0.0119; SALB: CS / expected reward, ***P = 0.0005; CS / unexpected reward, P = 0.0680; expected reward / unexpected reward, ****P = 6.68e-07. e, Left and middle panels: heat-maps of trial-by-trial responses of a PE-encoding DA neuron in expected-reward trials (left) and unexpected-reward trials (middle), before (top) and after (bottom) the mouse was treated with DMSO. Right panel: average activity traces of this neuron in different trial types, before (top) and after (bottom) the mouse was treated with DMSO. f, same as e, except that SALB was used instead of DMSO to treat the mouse. g-i, Histology of the mice in which Sst+ CeA neurons were chemogenetically inhibited and VTA DA neuron activity was imaged through a GRIN Lens. g, A confocal histological image of a coronal brain section from a representative mouse, showing the infection of Sst+ CeA neurons with an AAV expressing KORD. h, Confocal histological images of a coronal brain section from a representative mouse, showing the infection of VTA DA neurons with an AAV expressing GCaMP6 (left), TH expression in DA neurons recognized with an antibody (middle). GCaMP6 expression was restricted in TH+ neurons in the VTA (right). The track of GRIN lens implantation was indicated. i, Schematics showing the placement of GRIN lens implants in the VTA (n = 8 mice) used for the experiments. Note that some mice were used in more than one experiment, as indicated. Data are presented as mean ± s.e.m. Shaded areas represent s.e.m.