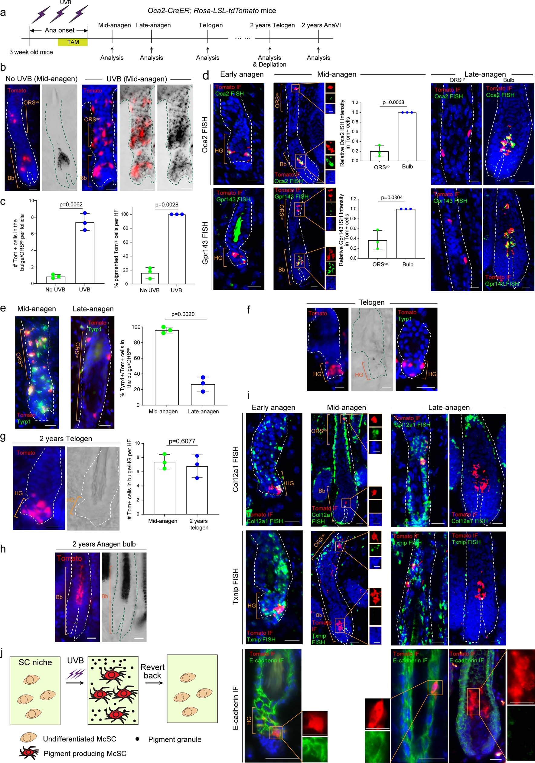
Extended Data Fig. 10: Reversible differentiation of pigmented McSCs following UVB irradiation.
From: Dedifferentiation maintains melanocyte stem cells in a dynamic niche

(a) Experimental scheme: Oca2-CreER;Rosa-LSL-tdTomato mice were irradiated with UVB for 3 times and injected with TAM for 3 times during anagen onset and analyzed at the following time points. (b) Z-stack and corresponding brightfield images (separate and merged) of Tom+ cells in mid-anagen control and UVB-treated HFs. (c) Number of Tom+ cells in bulge/ORSup per HF; percentages of pigmented Tom+ cells in bulge/ORSup per HF at mid-anagen. N = 3 mice. 20 HFs analyzed per mice. (d) Immunofluorescence of tdTomato and in situ hybridized Oca2 probe and Gpr143 probe. Quantification of the FISH intensity of Oca2 or Gpr143 probe expression in Tomato+ cells in ORSup relative to the FISH intensity of Tomato+ cells in the bulb analyzed by HALO FISH module. N = 3 mice with at least 20 Tom+ cells analyzed per compartment per mouse. (e) Immunofluorescence images show localization of tdTomato and differentiation marker Tyrp1 at indicated time points. Percentages of Tyrp1+/Tom+ cells in the bulge/ORSup. N = 3 mice. 10 HFs analyzed per mouse. (f) Z-stack image of Tom+ cells with corresponding brightfield and Tyrp1 staining for UVB-treated mice at subsequent telogen. Shown are representative images, N = 3 mice. (g) Z-stack image of trace-labeled Tom+ cells and corresponding brightfield image in telogen HF from UVB-treated mouse at 2 years. Number of Tom+ cells per hair follicle after UVB irradiation at mid-anagen and 2 years. N = 3 mice with 20 HFs analyzed per mice. (h) Z-stack image of trace-labeled Tom+ cells and corresponding brightfield image in anagen VI HF bulb region from UVB-treated mouse at 2 years. (i) Immunofluorescence of tdTomato and in situ hybridized Col12a1 probe and Txnip probe. IF shows tdTomato and e-cadherin staining with boxed single color enlargements. Shown are representative images, N = 3 mice. (j) Schematic postulates that all McSCs can undergo differentiation to make pigment after UV treatment, followed by reversion to an undifferentiated state, then self-renewal and regeneration of differentiated Mcs over time. Dashed white lines outline epithelial-dermal boundary. Scale bar: 20 μm, 10 µm in separate channel images. Data are represented as mean ± SD in (c), (d), (e) and (g). P-values by two-tailed unpaired t test in (c), (d), (e) and (g). IF: immunofluorescence; FISH: fluorescence in situ hybridization; HG: hair germ; Bb: bulb; ORSup: upper ORS; TAM: tamoxifen.