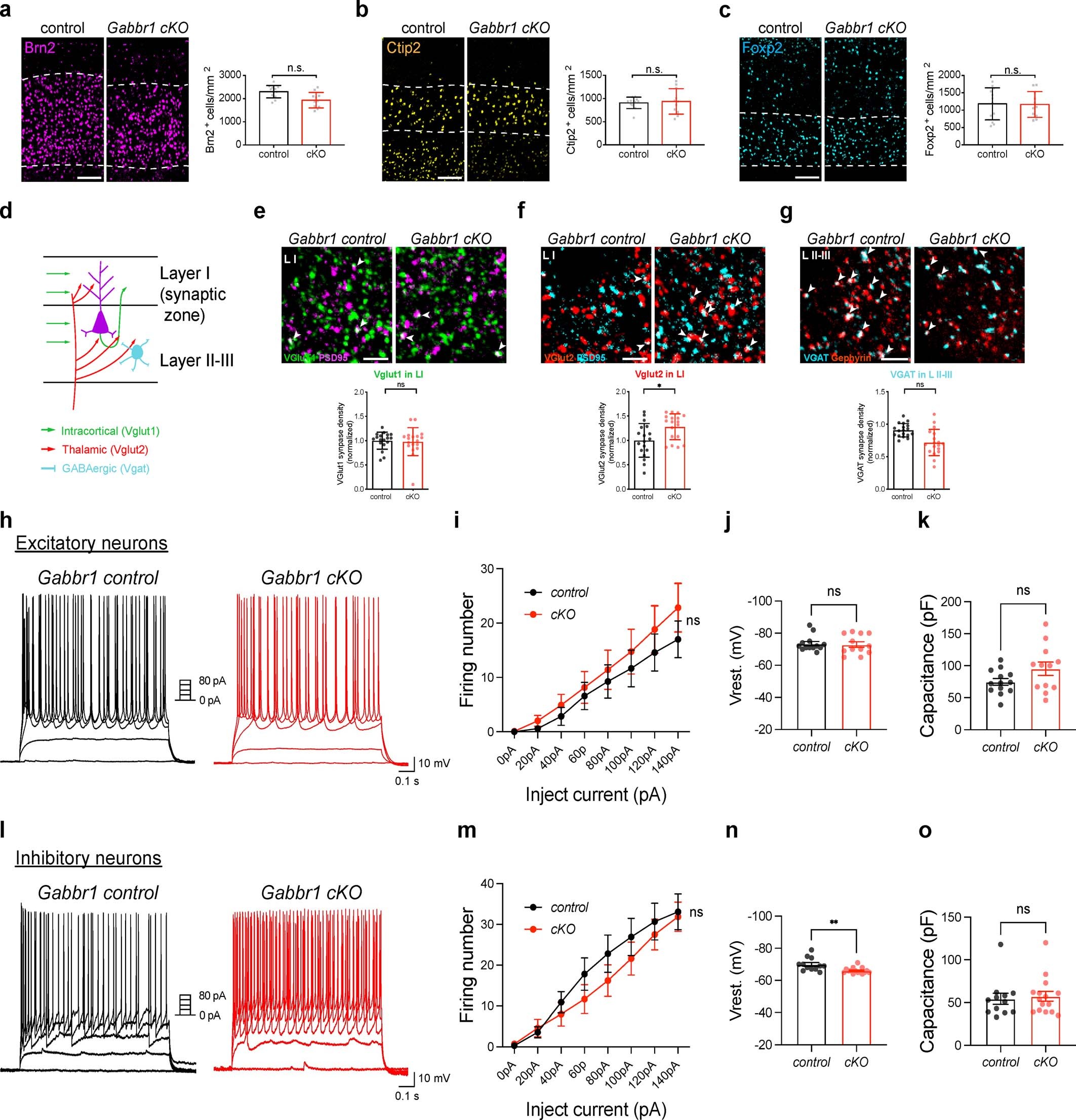
Extended Data Fig. 6: Analysis of cortical neurons in the Gabbr1-cKO mouse line.
From: Inhibitory input directs astrocyte morphogenesis through glial GABABR

a. Antibody staining for BRN2 (Layers II/II). b. CTIP2 (Layers V). c. FOXP2 (Layers VI) layer-specific neuronal markers in the P28 cortex from Gabbr1-cKO and control; quantification is derived from n = 11-12 images from 3 pairs of animals (control 12, cKO 11 images; GLME model). d. Schematic of synaptic markers and cortical layers. e-f. Antibody staining for makers of excitatory synapses Vglut1–PSD95 (e) and Vglut2–PSD95 (f) in layer I of the cortex from Gabbr1-cKO or control mice at P28 (n =3 pairs of animals; GLME model, *P = 0.0490). g. Antibody staining for markers of inhibitory synapses VGAT–Gephyrin at P28; quantification is derived from 3 pairs of animals (GLME model). h-k. Representative traces of action potential in layer II/III excitatory neurons upon varying injected current in Gabbr1-cKO and control (h). Summary data of action potential firing (i; two way ANOVA). Summary data of resting membrane potential (j; two-tailed unpaired Welch’s t-test) and threshold (k; two-tailed unpaired Welch’s t-test) from 3 pairs of animals (n = 13, 12 cells). l-o. Representative traces of action potential in layer II/III inhibitory neurons upon varying injected current in Gabbr1-cKO and control (l). Summary data of action potential firing (m; two way ANOWA). Summary data of resting membrane potential (n; two-tailed unpaired Welch’s t-test, **P = 0.0091) and threshold (o; two-tailed unpaired Welch’s t-test) from 3 pairs of animals (n = 12, 15 cells). Scale bars, 100 μm (a-c), 3 μm (e-f). Data represent mean ± s.d. (a-c, e-g), mean ± s.e.m. (i-k, m-o).