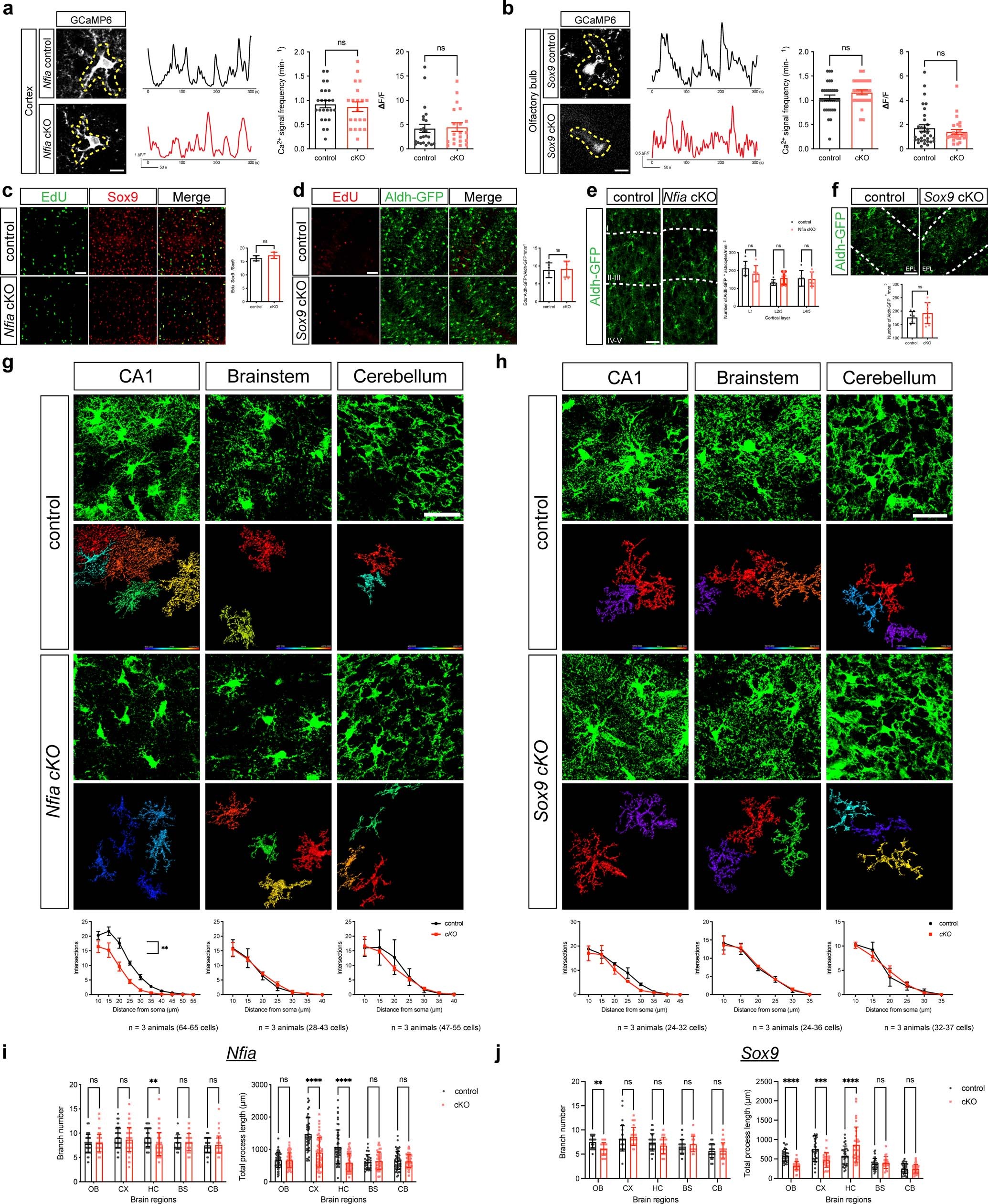
Extended Data Fig. 10: Analysis of astrocyte morphogenesis in the Sox9-cKO and Nfia-cKO mouse lines.
From: Inhibitory input directs astrocyte morphogenesis through glial GABABR

a–b. Two-photon, slice imaging of spontaneous GCaMP6s activity in control and Nfia-cKO astrocytes from the cortex at P28 (a) or control and Sox9-cKO astrocytes from the olfactory bulb at P28 (b); quantification is derived from 3 pairs of animals (two-tailed Mann-Whitney test). c–d. Pulse-chase EdU-labelling and antibody staining at P28 from the cortex of Nfia-cKO (c) and olfactory bulb of Sox9-cKO (d); quantification is derived from 3 pairs of animals (two-tailed Mann-Whitney test). e–f. Quantification of the number of Aldh1l1-GFP astrocytes in the cortex of the Nfia-cKO (e) or olfactory bulb from Sox9-cKO (f) and associated controls; quantification is derived from 3 pairs of animals (two-tailed Mann-Whitney test). g–h. Imaging of Aldh1l1-GFP astrocytes from the hippocampus, brainstem, and cerebellum at P28 from the Nfia-cKO (g) or Sox9-cKO (h) and associated controls; quantification of morphological complexity via Sholl analysis was derived from n = 3 pairs of animals (g, Nfia control: HC 64, BS 28, CB 47; Nfia cKO: HC 65, BS 43, CB 55 cells; GLME model with Sidak’s multiple comparisons test, **P = 0.0015; h, Sox9 control: HC 32, BS 36, CB 32; Sox9 cKO: HC 24, BS 24, CB 37; GLME model with Sidak’s multiple comparisons test). i–j. Quantification of astrocytic branch number and process length from Nfia-cKO (i) or Sox9-cKO (j) across cortex, olfactory bulb, hippocampus, brainstem, and cerebellum; derived from n = 3 pairs of animals (i, Nfia control: OB 59, CX 43, HC 54, BS 27, CB 48; Nfia cKO: OB 50, CX 56, HC 59, BS 38, CB 54 cells; two-way ANOVA, **P = 0.0054, ****P <0.0001; j, Sox9 control: OB 29, CX 31, HC 32, BS 37, CB 33; Sox9 cKO: OB 40, CX 27, HC 33, BS 21, CB 39; two-way ANOVA, **P = 0.0025, ****P < 0.0001, ***P = 0.0002). Scale bars, 10 μm (a–b), 50 μm (c–f), 30 μm (g–h). Data represent mean ± s.d. (a–f,i–j).