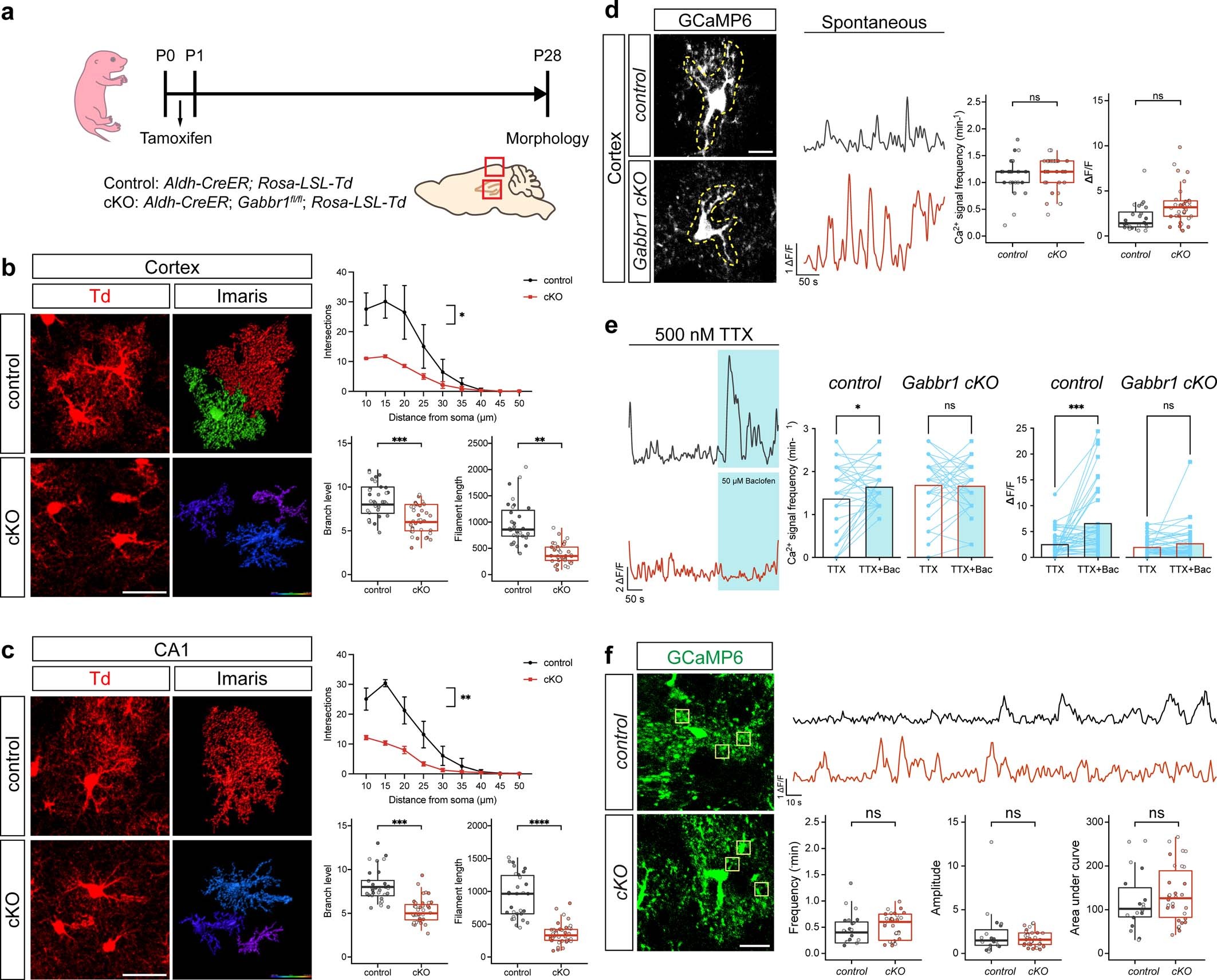
Extended Data Fig. 4: Analysis of Ca2+ activity and sparsely labelled astrocytes in Gabbr1-cKO astrocytes.
From: Inhibitory input directs astrocyte morphogenesis through glial GABABR

a. Schematic describing the experimental timeline and mouse lines rendering astrocyte-specific knockout of Gabbr1 for sparse labelling experiments. b-c. Imaging and quantification of sparsely labelled, tdTomato-expressing astrocytes from Gabbr1-cKO and control mice from the cortex (b) and hippocampus (c); n = 3 pairs of animals (Gabbr1 control: CX 32, HC 30; Gabbr1 cKO: CX 36, HC 38 cells; b,c upper, GLME model with Sidak’s multiple comparisons test, *P = 0.0213, **P = 0.0012; b,c bottom, GLME model, ***P = 0.00043, **P = 0.0027, ***P = 0.00042, ****P < 0.0001). d. Imaging of GCaMP6s activity in control and Gabbr1-cKO astrocytes from the cortex at P28; quantification is derived from n = 3 pairs of animals (24,33 cells; GLME model, P = 0.6361, 0.2239). e. Imaging of GCaMP6s activity in the presence of TTX and baclofen; quantification derived from n = 40 cells from 3 pairs of animals (two-tailed Wilcoxon matched-pairs signed rank test, *P = 0.022, P = 0.89, ***P = 0.0006, P = 0.32). f. Two-photon, slice imaging of GCaMP6s activity in control and Gabbr1-cKO astrocytes from the cortex at P28. Quantification of Ca2+ activity in astrocytic microdomains in the Gabbr1-cKO and control animals, quantification is derived from n = 3 pairs of animals (19, 30 cells; GLME model). Scale bars, 30 μm (b-c), 20 μm (d-f). Data represent mean ± s.d. (b-c, upper), median, minimum value, maximum value and IQR (b-c, lower, d, and f).