Fig. 2: Optogenetic inhibition of callosal mPFC PV projections impairs cognitive flexibility.
From: Long-range inhibition synchronizes and updates prefrontal task activity

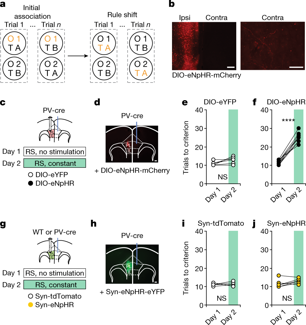
a, Schematic of the rule-shift task. On each trial, a mouse chooses one of two bowls, each scented with a different odour (O1 or O2) and filled with a different textured digging medium (TA or TB), to find a food reward. Mice first learn an initial association between one of these sensory cues (for example, O1) and food reward (the cue associated with reward is indicated in orange). Once mice reach the learning criterion (8 out of 10 consecutive trials correct), this association undergoes an extra-dimensional rule shift (RS; for example, from O1 to TA being rewarded). b, Representative images showing AAV-DIO-eNpHR-mCherry (DIO-eNpHR) expression in ipsilateral mPFC and callosal PV terminals in contralateral mPFC. Scale bars: 100 μm (left) and 50 μm (right). c,g, Experimental design with DIO-eYFP or DIO-eNpHR (c) or Syn-tdTomato or Syn-eNpHR (g) mice. Day 1, no light delivery; day 2, continuous light for inhibition during the rule shift. d, Representative image showing DIO–eNpHR expression in one mPFC and a fibre-optic cannula implanted in contralateral mPFC. Scale bar, 100 μm. e,f, Optogenetic inhibition of mPFC callosal PV terminals impairs rule-shift performance in DIO-eNpHR mice (n = 8) compared with controls (n = 7) (two-way ANOVA (task day × virus); interaction: P < 0.0001). e, Performance of DIO-eYFP controls did not change (P = 0.11). f, Inhibition disrupts rule-shift performance in DIO-eNpHR mice (P < 0.0001). h, Representative image showing Syn–eNpHR expression in one mPFC and a fibre-optic cannula implanted in contralateral mPFC. Scale bar, 100 μm. i,j, Performance of Syn-tdTomato controls (n = 4) is similar to Syn-eNpHR mice (n = 6; two-way ANOVA (task day × virus); interaction: P = 0.38). Two-way ANOVA with Bonferroni post hoc comparisons. ****P < 0.0001; NS, not significant.