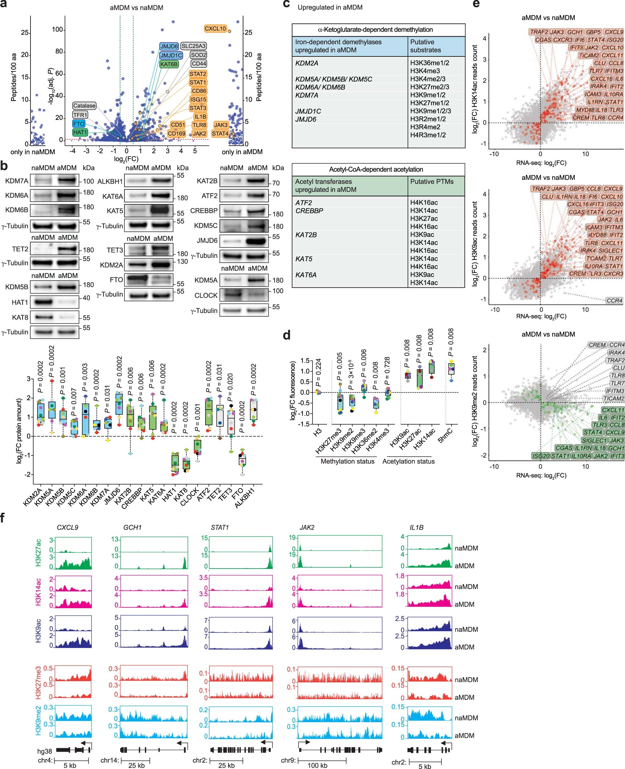
Extended Data Fig. 8: Mitochondrial copper(II) regulates epigenetic states and transcriptional programs of inflammatory macrophages.
From: A druggable copper-signalling pathway that drives inflammation

a, Quantitative mass-spectrometry-based proteomics of MDM (n = 8 donors). b, Representative western blots (top) of epigenetic modifiers identified by RNA-seq in aMDM and corresponding quantifications (bottom) (n = 6–8 donors). c, Genes encoding iron-dependent demethylases and acetyl-transferases found to be upregulated in aMDM are listed together with putative substrates and post-translational modifications (PTMs) products. d, Fluorescence microscopy quantifications of histone H3 methyl and acetyl marks in MDM. Quantifications represent aMDM normalized against naMDM. At least 50 cells were quantified per donor per condition (n = 5–11 donors). e, Scatter plot correlation of a representative donor of ChIP-seq reads count of histone marks in genes against RNA-seq of gene transcripts in MDM (n = 10 donors). f, ChIP-seq tracks of selected genes involved in inflammation in MDM. For b and d, two-sided Mann-Whitney test. Box plots: boxes represent interquartile range and median, and whiskers indicate the minimum and maximum values. Each colored dot represents a distinct donor for a given panel.