Fig. 2: Development of a small molecule inactivator of mitochondrial copper(ii).
From: A druggable copper-signalling pathway that drives inflammation

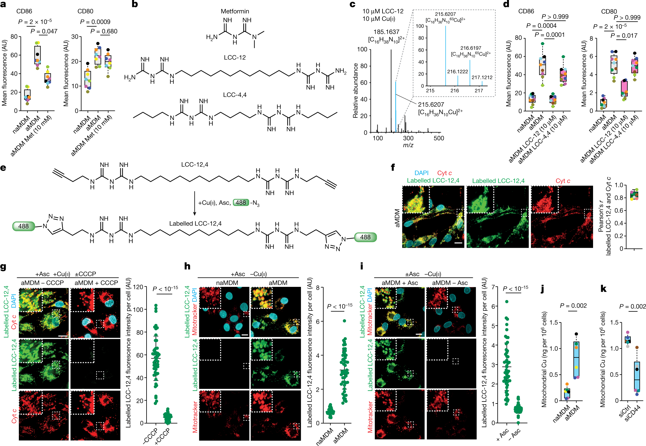
a, Flow cytometry of cell surface markers in MDMs treated with metformin (Met) (n = 8 donors). b, Molecular structures of metformin, LCC-12 and LCC-4,4. c, HRMS of a Cu–LCC-12 complex. d, Flow cytometry of cell surface markers in MDMs treated with LCC-12 or LCC-4,4 (n = 9 donors). e, Experimental procedure of in-cell labelling of LCC-12,4. f, Fluorescence microscopy of labelled LCC-12,4 in aMDMs (n = 6 donors). At least 50 cells were quantified per donor. Cyt c, cytochrome c. g, Fluorescence microscopy of labelled LCC-12,4 in aMDMs treated with CCCP. h, Fluorescence microscopy of labelled LCC-12,4 in MDMs. In-cell labelling is performed with ascorbate and without added copper(ii). i, Fluorescence microscopy of labelled LCC-12,4 in aMDMs. In-cell labelling is performed in the presence or absence of ascorbate (asc) and without added copper(ii). j, ICP-MS of mitochondrial copper in MDMs (n = 6 donors). k, ICP-MS of mitochondrial copper in aMDMs under CD44-knockdown conditions (n = 6 donors). g–i, Two-sided unpaired t-test, representative of n = 3 donors. Data are mean ± s.d. a,d, Kruskal–Wallis test with Dunn’s post test. j,k, Two-sided Mann–Whitney test. In graphs, each coloured dot represents an individual donor for a given panel. Scale bars, 10 μm.