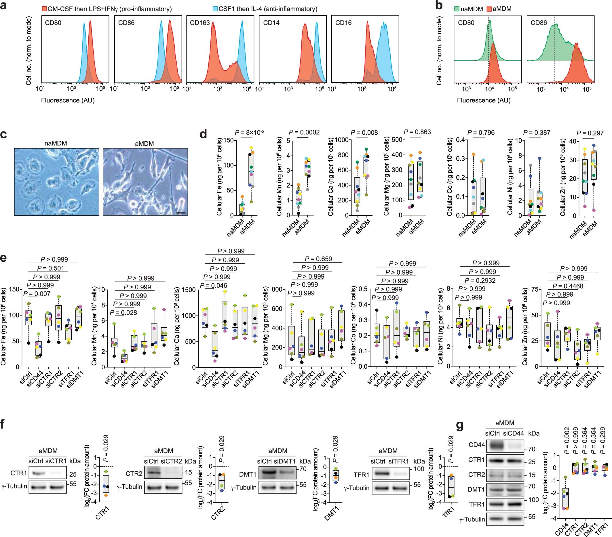
Extended Data Fig. 1: CD44 mediates the uptake of metals in inflammatory macrophages.
From: A druggable copper-signalling pathway that drives inflammation

a, Flow cytometry of cell surface markers in MDM. Monocytes treated as indicated to obtain pro-inflammatory or anti-inflammatory states. b, Flow cytometry of cell surface markers in MDM. Data representative of n = 13 donors. c, Bright field microscopy images of MDM. Scale bar, 20 μm. Morphological observations representative of n = 128 donors. d, ICP-MS of cellular metals in MDM (n = 9 donors). e, ICP-MS of cellular metals in aMDM under knockdown conditions of indicated genes (n = 6 donors). f, Western blots of cellular metal transporters in aMDM under knockdown conditions of indicated genes (n = 4 donors). g, Western blots of cellular metal transporters in aMDM under CD44 knockdown conditions (n = 6 donors). For d, f and g two-sided Mann-Whitney test. For e, Kruskal-Wallis test with Dunn’s post-test. Box plots: boxes represent interquartile range and median and whiskers indicate the minimum and maximum values. Each colored dot represents a distinct donor for a given panel.