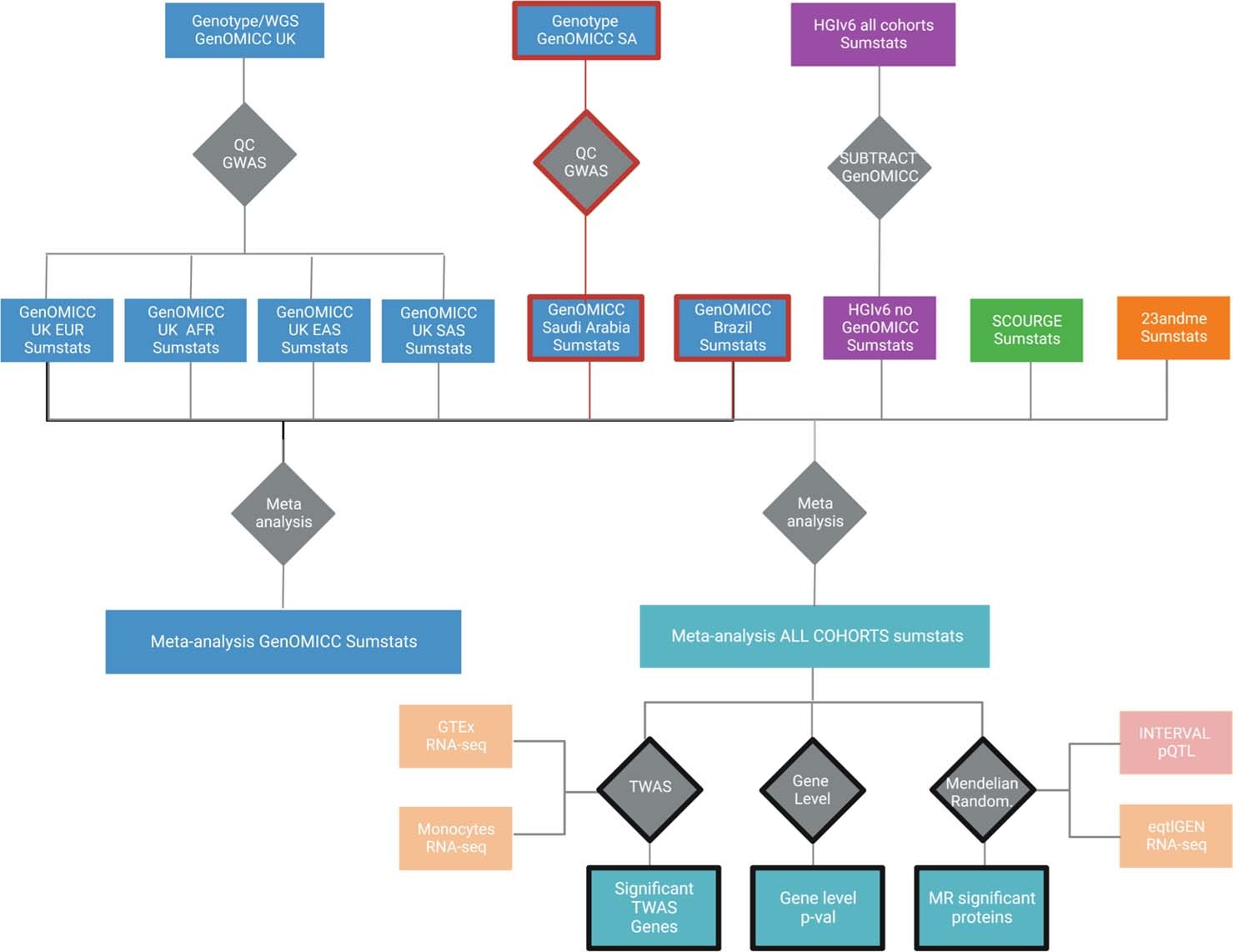
Extended Data Fig. 1: Pipeline of meta-analysis and post-GWAS analyses.
From: GWAS and meta-analysis identifies 49 genetic variants underlying critical COVID-19

Red border indicates that the data is only available for the hospitalized phenotype, while a black border indicates that the analysis was performed for the critical illness phenotype.