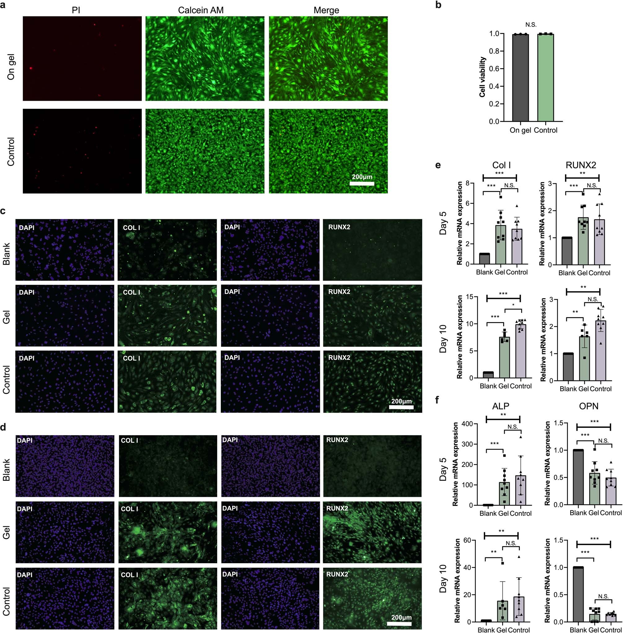
Extended Data Fig. 6: N-DC Fn-(Cys-FL)4-RGD-(Cys-FL)4-RDG (FLRGD) hydrogels support cell adhesion, spreading, proliferation and differentiation of mouse osteoprogenitor MC3T3-E1 cells.
From: Cartilage-like protein hydrogels engineered via entanglement

(a) Epi-fluorescence images of stained cells on N-DC FLRGD hydrogels (On gel) and cell-culture dish (Control). Cells were simultaneously stained with Calcein AM dye and propidium iodide (PI) for staining live and dead cells, respectively. (b) Cell viability determined by live/dead cell staining on N-DC FLRGD hydrogels and cell-culture dish (Control). Error bars correspond to the standard deviation. (c–d) Immunostaining of MC3T3-E1 cells after cultured for 5 days (c) and 10 days (d) in blank, N-DC FLRGD hydrogel and PS culturing dish control groups. The Col I and Runx2 are specific markers for the differentiation in the direction of osteoblast. Clearly, Col I and Runx2 were up-regulated in MC3T3-E1 cells cultured on N-DC-FLRGD hydrogel (Gel) and on coated cell culture dish (control) groups, while Col I and Runx2 were hardly observed in blank (uncoated cell culture dish) groups. (e and f) Expression of osteoblast differentiation-related genes (Col I, RUNX2, ALP and OPN) for MC3T3-E1 cells after cultured for 5 and 10 days. The data represent the relative mRNA levels of the target genes normalized to the levels of the reference genes and are expressed with the levels in the blank group as 1. The values represent the mean ± s.d. Differences between groups were assessed by student’s t-test; NS: p > 0.05; *: p < 0.05; **: p < 0.01; ***: p < 0.001. Cells were cultured on uncoated cell culture dish (Blank), N-DC-FLRGD hydrogel (Gel), and coated cell culture dish (Control).