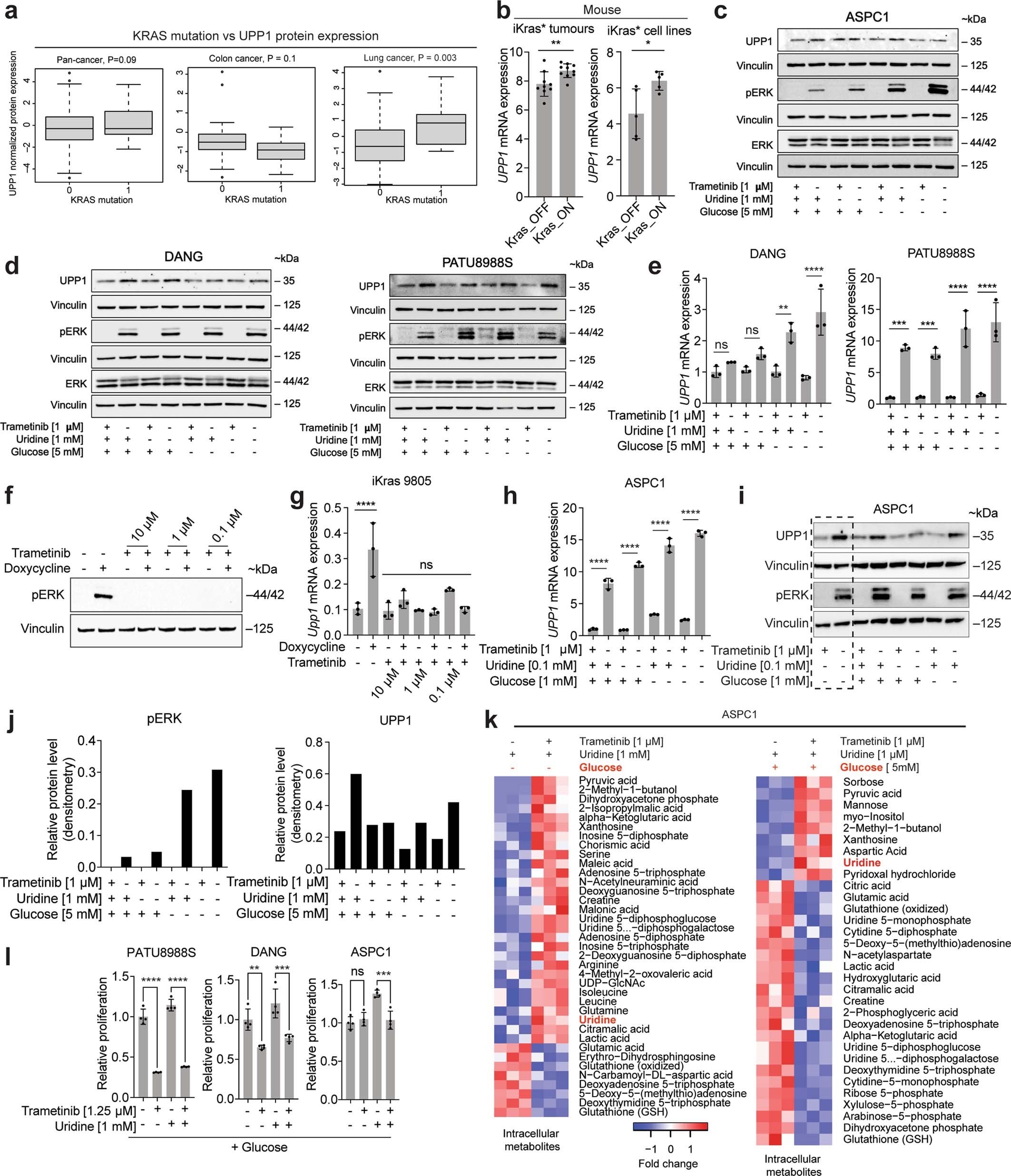
Extended Data Fig. 8: KRAS-MAPK pathway activation and nutrient availability drive UPP1 expression.
From: Uridine-derived ribose fuels glucose-restricted pancreatic cancer

a. Normalized UPP1 protein expression in Kras wildtype and mutant cell lines based on CCLE protein data accessed via the DepMap portal. b. Upp1 mRNA expression in iKras* orthotopic tumours and cell lines from dataset GSE32277. c-d. Western blot showing UPP1 expression in human PDA cell lines c) ASPC1 cells and d) DANG and PATU8988S after 24āh culture +/ā trametinib [MEK inhibitor], uridine, or glucose. kDa, unit for molecular weight. e. qPCR for UPP1 in human PDA cell lines DANG and PATU8988S treated for 24āh with trametinib (1āµM), uridine (1āmM), or 5āmM glucose. f. Western blot showing pERK upon treatment of murine iKras 9805 cells for 24āh with trametinib or doxycycline (1āµg/mL). g. qPCR for Upp1 in iKras* 9805 mouse PDA cells, 24āh after treatment with trametinib or doxycycline (1āµg/mL). h. qPCR for UPP1 in ASPC1 cells treated for 48āh with trametinib and at 0.1āmM uridine or 1āmM glucose concentrations. i. Western blot for UPP1 and pERK treated for 48āh with trametinib and low glucose [1āmM] and near physiological uridine concentration [0.1āmM]. j. Densitometric quantification of pERK and UPP1 in the ASPC1 blots shown in Fig. 3n. k. Metabolomics profiling showing the spectrum of metabolic changes induced in ASPC1 upon pERK inhibition with trametinib [1āµM], 24āh after culture. l. MTT assay showing relative proliferation of PDA cell lines treated with 1.25āμM trametinib [MEK inhibitor] +/ā 1āmM uridine in the presence of glucose [5āmM]Ā at 96 h. Statistics and reproducibility: a, Sample size ā wild type 0 and mutation 1: 304 and 69 (pan-cancer), 15 and 15 (colon cancer), 54 and 25 (lung cancer). Box plot statistics ā pan-cancer (KRASā=ā0: minimaā=āā4.8237, maximaā=ā4.8004, medianā=āā0.3029, 25th percentileā=āā1.3212, 75th percentileā=ā0.7687; minimaā=āā2.1805, maximaā=ā3.7445, medianā=āā0.3019, 25th percentileā=āā0.815, 75th percentileā=ā1.2867), colon (KRASā=ā0: minimaā=āā2.3253, maximaā=ā3.1201, medianā=ā-0.5127, 25th percentileā=āā0.8908, 75th percentileā=āā0.0958; KRASā=ā1: minimaā=āā2.1805, maximaā=ā0.2672, medianā=āā0.9153, 25th percentileā=āā1.3926, 75th percentileā=āā0.5595), lung (KRASā=ā0: minimaā=āā2.7979, maximaā=ā4.0884, medianā=ā0.4201, 25th percentileā=ā-1.305, 75th percentileā=ā0.6032; KRASā=ā1: minimaā=āā0.9357, maximaā=ā3.7445, medianā=ā0.8446, 25th percentileā=āā0.4923, 75th percentileā=ā1.3752). b. Sample size: tumours (Kras_OFFā=ā9, Kras_ONā=ā10), cell lines (Kras_OFFā=ā5, Kras_ONā=ā5). Statistical significance was measured using two-tailed unpaired t test. Comparison of Kras_OFF to Kras_ON: **Pā=ā0.0088 (tumours) and *Pā=ā0.0244 (cell lines). c-d. pERK is used as a readout for MAPK pathway induction/activity. ERK and Vinculin are used as loading controls. Blots are representative of two biological and technical replicates for ASPC1 and oneĀ biological replicate for PATU8988S and DANG with similar results. e. nā=ā3 biologically independent samples per group. Statistical significance was measured with one-way ANOVA with Tukeyās multiple comparisons test. Comparisons between groups for DANG (from left to right): P = ns (0.9097), P = ns (0.5014), **Pā=ā0.0025 and ****Pā<ā0.0001. Comparisons between groups for PATU8988S (from left to right): ***Pā=ā0.0002, ***Pā=ā0.001, ****Pā<ā0.0001 and ****Pā<ā0.0001. f. Vinculin is used as a loading control. g. nā=ā3 biologically independent samples per group. Statistical significance was measured with one-way ANOVA with Dunnettās multiple comparisons test. Comparison between (ā) and (+) doxycycline, ****Pā<ā0.0001. Comparison between (ā) doxycycline: vs 10āµM trametinib, P = ns (0.9997); 10āµM trametinib + doxycycline, P = ns (0.8226); 1āµM trametinib, P = ns (0.9997); 1āµM trametinib + doxycycline, P = ns (0.9994); 0.1 µM trametinib, P = ns (0.1904); 0.1āµM trametinib + doxycycline, P = ns (>0.9999). h. nā=ā3 biologically independent samples per group. Statistical significance was measured with one-way ANOVA with Tukeyās multiple comparisons test. Comparisons between groups (from left to right): ****Pā<ā0.0001, ****Pā<ā0.0001, ****Pā<ā0.0001 and ****Pā<ā0.0001. The experiments (e, g, h) were performed once with similar results on UPP1 displayed by the three cell lines. i. nā=ā3 biologically independent samples per group. This blot was run on the same gel as Fig. 3n hence the first two columns (separated by a box) overlap between the two blots. j. Blots (c,i) are representative of two independent experiments; blot e experiment was done once. k. nā=ā3 biologically independent samples per group. The statistical significance (Pā<ā0.05) was determined using limma package version 3.38.3 in R. l. Statistical significance was measured using one-way ANOVA with Tukeyās multiple comparisons test. nā=ā4 biologically independent samples per group. PATU8988S (comparison between cells cultured with and without trametinib in the absence of uridine: ****Pā<ā0.0001, and with uridine supplementation: ****Pā<ā0.0001); DANG (comparison between cells cultured with and without trametinib in the absence of uridine: **Pā=ā0.0055, and with uridine supplementation: ***Pā=ā0.0009); ASPC1 (comparison between cells cultured with and without trametinib in the absence of uridine: P = not significant, and with uridine supplementation: ****Pā=ā0.0006). Data (b, e, g-h, l) shown as mean ± s.d.