Extended Data Fig. 8: The generation of isogenic hTERT RPE-1 cell lines with different CIN rates.
From: Epigenetic dysregulation from chromosomal transit in micronuclei

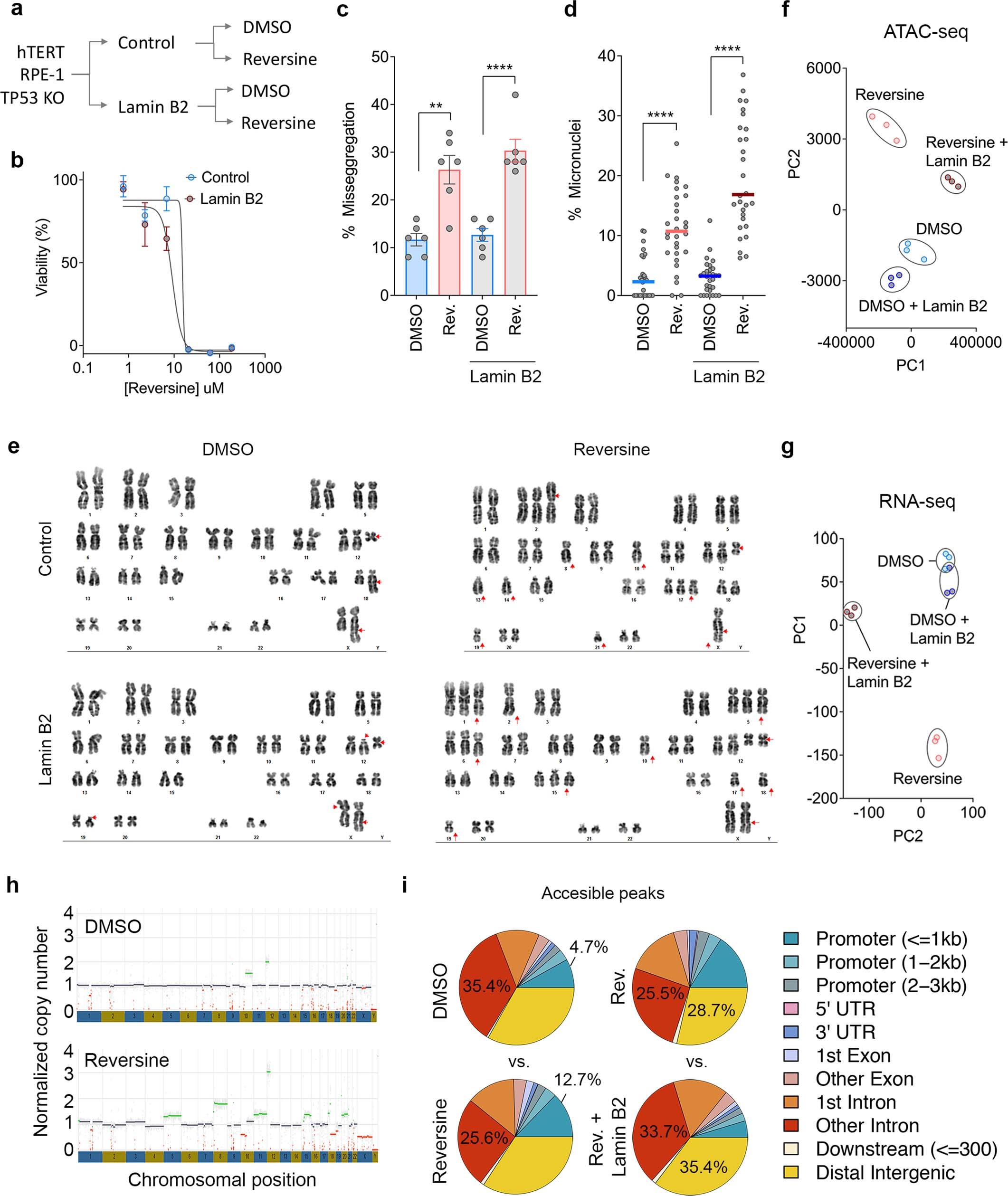
a, Experimental schematic depicting the generation of isogenic hTERT p53 KO RPE-1 cells with different CIN rates. b, IC50 curves of reversine-treated control and Lamin B2 overexpressing RPE-1 cells, points represent mean ± SD, n = 3 biological replicates. c, Percentage of cells undergoing anaphase with chromosome mis-segregation in control or lamin B2 overexpressing RPE-1 cells long-term-treated vehicle (DMSO) or reversine (Rev.); n = 300 cells per condition, 6 biological replicates, *** p < 0.001, two-sided t-test, bars represent mean ± SD. d, Percentage of micronuclei relative to primary nuclei in control or lamin B2 overexpressing RPE-1 cells long-term-treated with vehicle (DMSO) or reversine (Rev.); n = 30 fields of view in 63x magnification, 3 biological replicates, **** p < 0.0001, two-sided t-test, bars represent median. e, Conventional karyotypes of control or lamin B2 overexpressing RPE-1 cells long-term-treated with vehicle (DMSO) or reversine, red arrows denote chromosomal abnormalities. f, Principal component analysis (PCA) plot of TP53 KO hTERT-RPE-1 cells based on accessibility from ATAC-seq, n = 3 biological triplicates. g, Principal component analysis (PCA) plot of TP53 KO hTERT-RPE-1 cells based on RNA expression obtained from RNA-seq, n = 3 biological triplicates. h, Normalized copy number (CN) calling results from GATK4 pipeline in RPE-1 cells undergoing long-term DMSO treatment (top) or long-term reversine treatment (bottom). Red line indicates CN loss, green line indicates CN gain, grey line indicates no CN change. i, Pie charts showing genomic region annotations of accessible peaks in RPE-1 p53 KO cells undergoing long-term DMSO treatment vs. long-term reversine treatment (left panels) and reversine vs. reversine + lamin B2 overexpression (right panels).