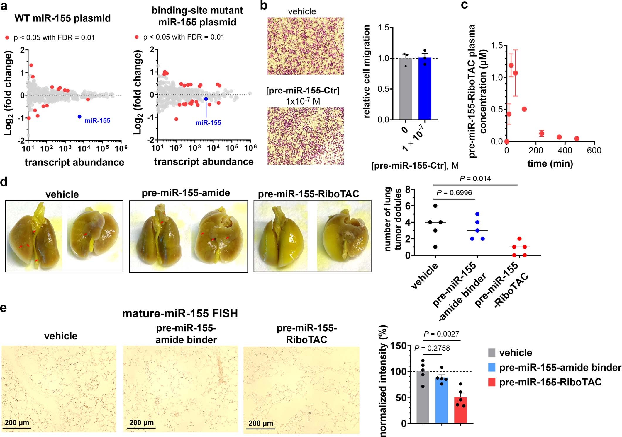
Extended Data Fig. 8: Cellular and in vivo activity of pre-miR-155-RiboTAC and its derivatives.
From: Programming inactive RNA-binding small molecules into bioactive degraders

a, Effect of pre-miR-155-RiboTAC (100 nM) on the miRNome of MDA-MB-231 cells forced to express WT pre-miR-155 (left; n = 3 biological replicates); and effect of pre-miR-155-RiboTAC (100 nM) on the miRNome of MDA-MB-231 cells forced to express the binding site mutant of pre-miR-155 (right; n = 3 biological replicates). b, Effect of pre-miR-155-Ctr on the migration of MDA-MB-231 cells (n = 3 biological replicates). c, Drug Metabolism and Pharmacokinetics (DMPK) analysis of pre-miR-155-RiboTAC in C57BL/6 mice (n = 3 mice per time point). d, In vivo treatment of pre-miR-155-RiboTAC (1 mg/kg, q.o.d., 30 days) decreased the number of lung nodules (nodules indicated in red) stained with Bouin’s solution (n = 5 mice). e, Lung tissue treated with pre-miR-155-RiboTAC, but not pre-miR-155-amide binder, exhibited decreased mature miR-155 levels, as determined by FISH (n = 5 mice). All data are reported as the mean ± S.D. Statistical significance was indicated by a Walds test (a) or two-tailed Student’s t-test (b-e).