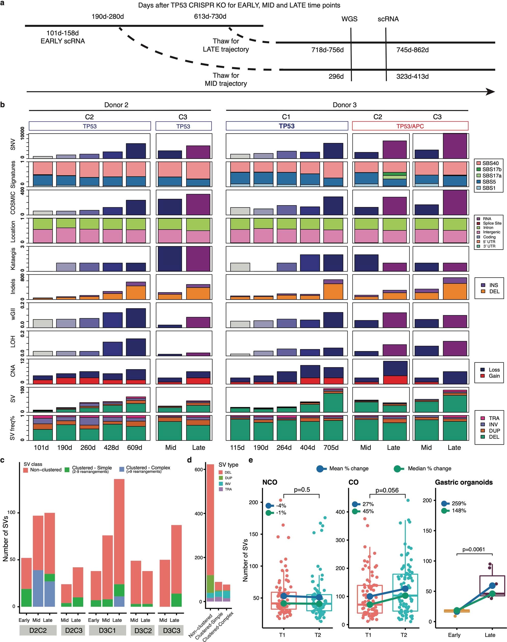
Extended Data Fig. 3: Longitudinal whole genome sequencing (WGS) of TP53−/− gastric organoids .
From: Deterministic evolution and stringent selection during preneoplasia

a, Overview of WGS and scRNA-seq time points for Early, Mid and Late cultures. Time is indicated in days (d). b, Summary of genomic features as assessed by WGS of multiple time points for Donors 2 and 3, expanding upon Fig. 2a. Mid and Late time points correspond to day 296 and 705–754, respectively. c, Distribution of non-clustered SVs, simple SVs (2–9 rearrangements) and complex SVs (10 or more rearrangements) defined using ClusterSV (Methods). d, Distribution of SV types across the three classes of SVs (non-clustered, clustered-simple and clustered-complex) e, Boxplot comparing total SV burden at the time of endoscopy (T1 and T2) for four Barrett’s esophagus biopsies per patient with cancer outcome (CO, n = 160) or noncancer outcome (NCO; n = 160) from the Paulson et al. cohort relative to the total SV burden between early (n = 4) and late (n = 9) timepoints in TP53−/− and TP53−/−, APC−/− HGOs (right). P-values were calculated using Wilcoxon rank sum test (two sided, unpaired). Boxes show IQR, center lines represent the median, whiskers extend by 1.5 × IQR.