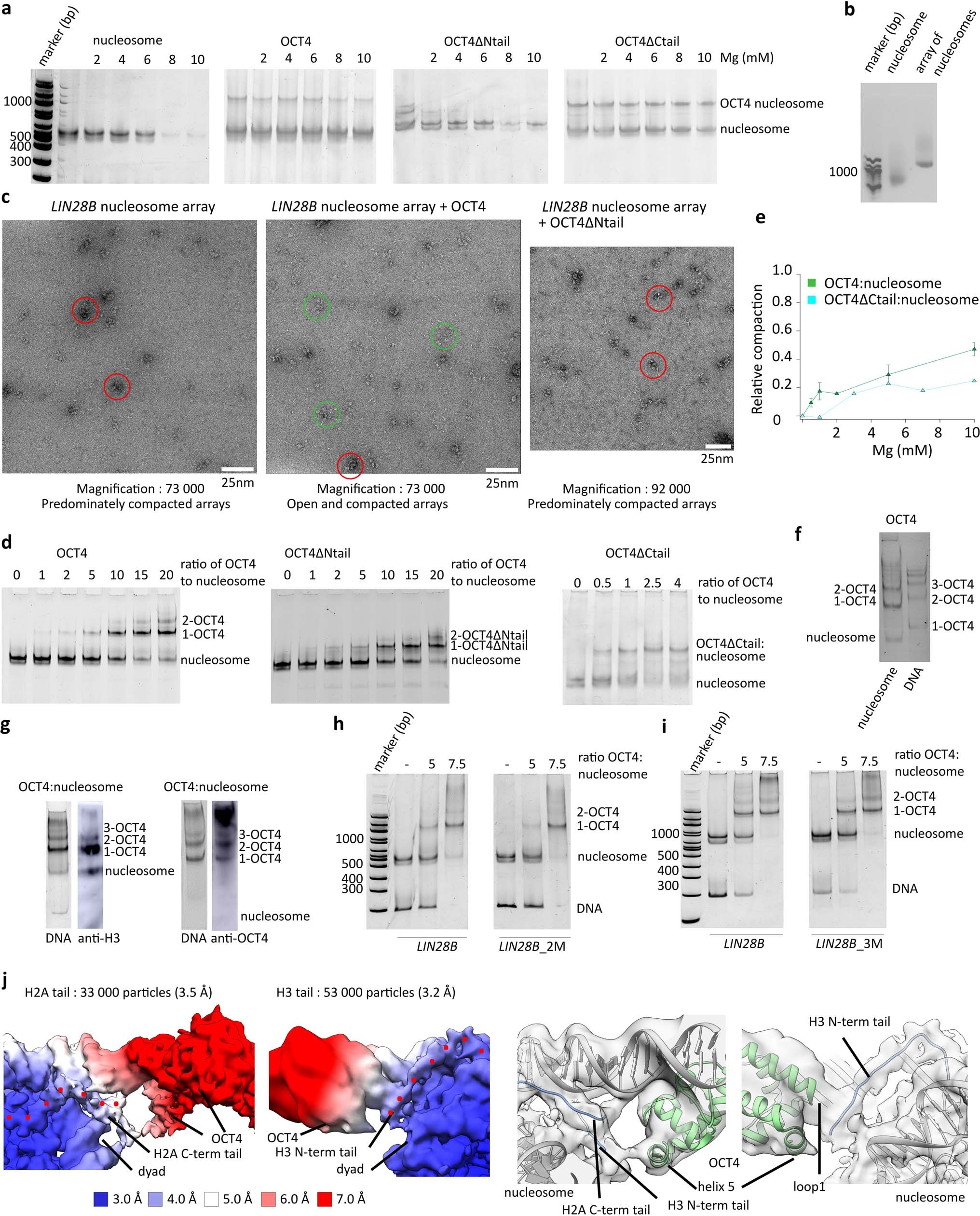
Extended Data Fig. 5: N-terminal disordered region of OCT4 is required for chromatin de-compaction.
From: Histone modifications regulate pioneer transcription factor cooperativity

a) Native gels showing Mg2+ induced compaction of nucleosomes and nucleosomes bound to OCT4 (n = 4), OCT4ΔNtail (n = 4) and OCT4ΔCtail (n = 3). OCT4 binding reduces nucleosome compaction. Deletion of OCT4 N-terminal disordered region eliminates OCT4 effect on nucleosome compaction. b) Native agarose gel showing assembly of nucleosome and nucleosome array (n > 3). c) Negative stain micrographs showing Mg2+ induced compaction of the LIN28B nucleosome array (n = 26 micrographs), the OCT4 bound LIN28B nucleosome array (n=32 micrographs) and the OCT4ΔNtail bound LIN28B nucleosome array (n = 23 micrographs). Most nucleosomes are compacted (red circle) in sample containing LIN28B arrays and OCT4ΔNtail bound LIN28B arrays. Many more open arrays (green circle) are detectable when OCT4 is bound to LIN28B arrays. d) Native gels showing binding of OCT4ΔNtail (n = 4) and OCT4ΔCtail (n = 2) to the LIN28B nucleosome. OCT4ΔNtail and OCT4ΔCtail binds nucleosome comparably to wild type OCT4. e) Quantification of data from d). Deletion of OCT4 C-terminal disordered tail does not reduce Oct4 effect on nucleosome compaction. Data are mean and s.e.m., n = 4. f) A native gel stained for DNA showing OCT4 binding to nucleosome and DNA. Binding to DNA and nucleosome generates distinct bands. g) A native gel stained for DNA showing OCT4 binding to nucleosome and western blot with anti-H3 showing presence of histones in these complexes (left). A native gel stained for DNA showing OCT4 binding to nucleosome and western blot with anti-OCT4 showing presence of OCT4 in these complexes (right). Each experiment has been performed > 3 times. h) Native gel showing OCT4 binding to the LIN28B nucleosome and LIN28B nucleosome with mutated binding site 2 (LIN28B-2M). Mutation of the binding site 2 did not affect binding of 1st OCT4. i) Native gel showing OCT4 binding to the LIN28B nucleosome and LIN28B nucleosome with mutated binding site 3 (LIN28B-3M). Mutation of the binding site 3 did not affect binding of 1st OCT4. j) Cryo-EM maps from a subset of data showing OCT4 interaction with H3 and H2A tails. The maps are colored by local resolution. Histone tails are marked with red dots. Model showing interaction of OCT4 with histone tails is shown below. Model of OCT4-nucleosome complex was rigid body fitted into cryo-EM maps.