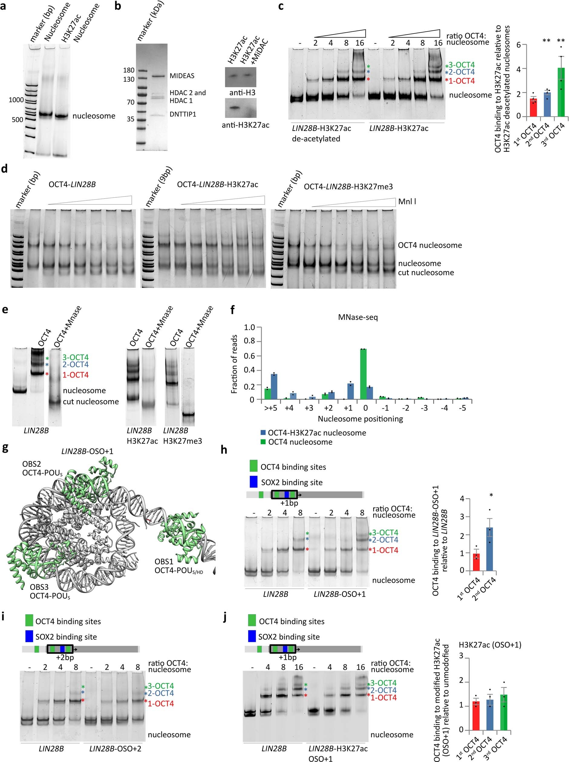
Extended Data Fig. 6: Histone modifications modulate OCT4 cooperativity.
From: Histone modifications regulate pioneer transcription factor cooperativity

a) Representative native gel from 5 independent experiments showing assembly of unmodified and H3K27ac LIN28B nucleosomes. b) Left, a representative SDS-PAGE from 3 independent gels showing purification of MiDAC complex. Right, western blot with anti-H3 and anti-H3K27ac showing deacetylation of H3K27ac. c) Left, representative native gel electrophoresis showing OCT4 binding to the deacetylated LIN28B-H3K27ac or LIN28B-H3K27ac nucleosomes. The composition of the OCT4-bound bands was validated by Western blot (Extended Data Fig. 5g). Colored asterisks indicate the number of OCT4 molecules bound to the nucleosome: red, 1 OCT4; blue, 2 OCT4; and green, 3 OCT4. Right, quantification of OCT4 binding to LIN28B-H3K27ac nucleosome relative to the deacetylated LIN28B-H3K27ac; data are mean and s.e.m. of 4 independent experiments; ** p = 0.001 and p = 0.005 for 2nd and 3rd OCT4, one-sided Student’s t-test. d) Representative gel from 4 independent experiments of Mnl I digestion of unmodifed and H3K27ac nucleosomes bound to OCT4. Binding of OCT4 to nucleosomes increases Mnl I digestion of nucleosome indicating exposure of Mnl I site. OCT4 bound to H3K27ac nucleosomes shows decreased degradation at Mnl I site compared to unmodified nucleosomes bound to OCT4. e) Native gel showing OCT4 binding and MNase digestion of OCT4 bound unmodified and H3K27ac LIN28B nuclesomes. f) Quantification of sequencing of Mnase I digested OCT4-bound nucleosomes (unmodified and H3K27ac). The y-axis shows fraction of nucleosome size reads starting at defined position, the x-axis shows position of the first base pair relative to the most abundant position (0 as observed in the structure). Data are mean and spread of 2 independent experiments. g) Model of OCT4 bound to the LIN28B nucleosome with OBS2/3 and SOX2 binding sites moved for +1bp (OSO+1), showing OCT4-binding sites on DNA in green. OCT4 bound to OBS1 is in solid green; OCT4 structure was superimposed on OBS2 and on OBS3. In this conformation, OCT4-POUS can bind to OBS2 and OBS3. Note, shift of 1bp exposes OCT4-POUS binding site at OBS2 instead of OCT4-POUHD. h) Left, representative native gel electrophoresis showing OCT4 binding to the LIN28B or LIN28B nucleosomes with OBS2/3 and SOX2 binding sites moved for +1bp (OSO+1). Right, quantification of the native gel electrophoresis, data showns as s.e.m. of 3 independent experiments. Bands marked with * were used for quantification. * p = 0.02, one-sided Student’s t-test. i) Representative native gel electrophoresis from 2 independent experiments showing OCT4 binding to the LIN28B or LIN28B nucleosomes with OBS2/3 and SOX2 binding sites moved for +2bp (OSO+2). j) Left, representative native gel electrophoresis showing OCT4 binding to the LIN28B or H3K27ac LIN28B nucleosomes with OBS2/3 and SOX2 binding sites moved for +1bp (OSO+1). Right, quantification of the native gel electrophporesis, data showns as s.e.m. of 3 independent experiments. Bands marked with * were used for quantification.