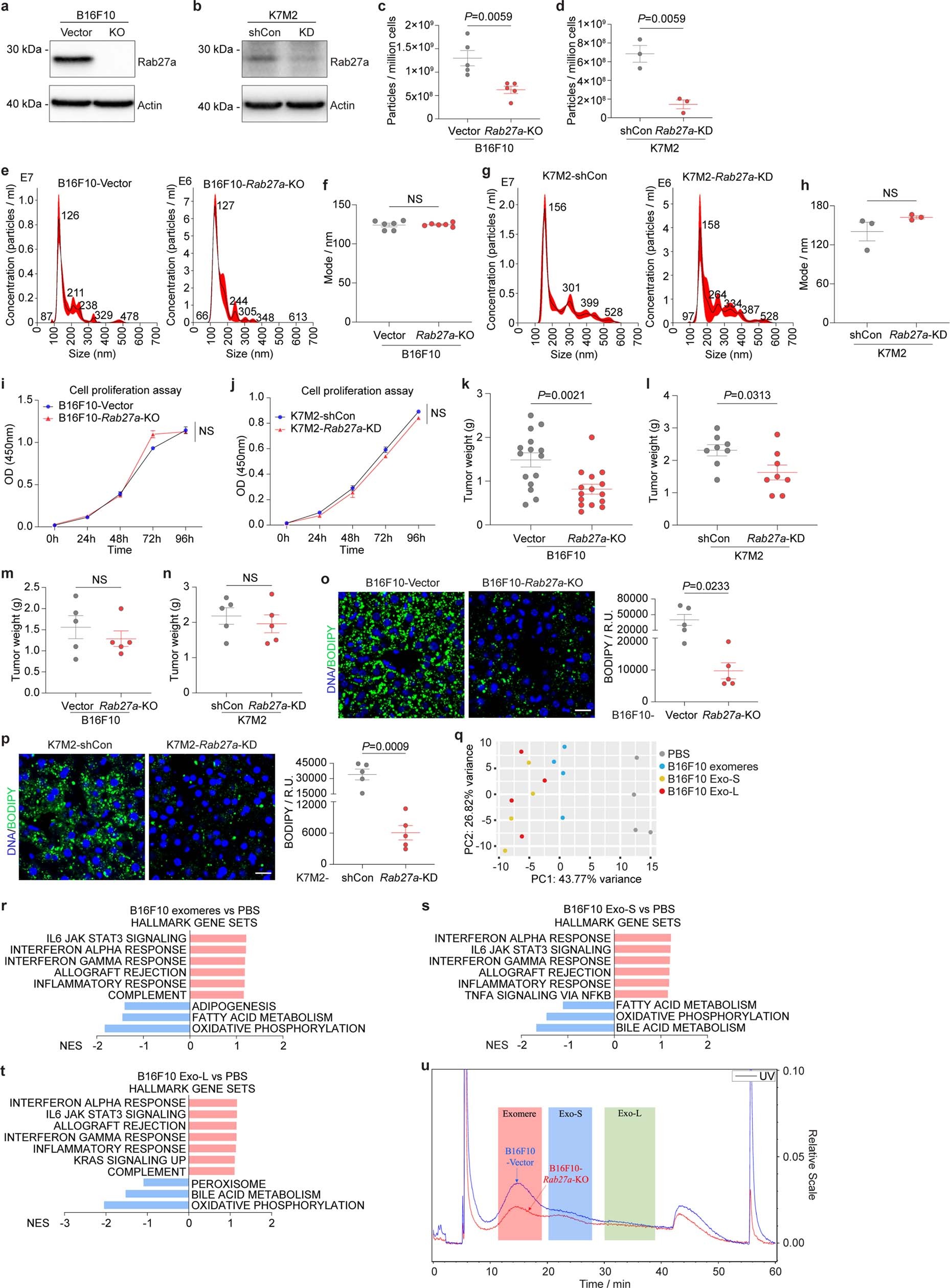
Extended Data Fig. 6: Ablation of Rab27a expression suppresses EVP secretion from tumour cells.
From: Tumour extracellular vesicles and particles induce liver metabolic dysfunction

a, Western blot analysis of Rab27a expression in B16F10 cells infected with vector control or Rab27a-CRISPR KO virus. Actin was used as a loading control. Shown is representative data from three independent experiments. b, Western blot analysis of Rab27a expression in K7M2 cells infected with vector control (shCon) or Rab27a-shRNA KD virus. Actin was used as a loading control. Shown is representative data from three independent experiments. c, NTA of the numbers of EVPs secreted from B16F10-control (Vector) or B16F10-Rab27a-KO cells. n = 5 independent experiments per group. d, NTA of the numbers of EVPs secreted from K7M2-control (shCon) or K7M2-Rab27a-KD cells. n = 3 independent experiments per group. e,f, Representative NTA profiles (e) and associated analysis of the diameter mode (f) of EVPs isolated from B16F10-control (Vector) or B16F10-Rab27a-KO cells. n = 6 independent experiments per group. g,h, Representative NTA profiles (g) and associated analysis of the diameter mode (h) of EVPs isolated from K7M2-control (shCon) or K7M2-Rab27a-KD cells. n = 3 independent experiments per group. i, Proliferation of B16F10-control (Vector) and B16F10-Rab27a-KO cells. n = 3 independent experiments. j, Proliferation of K7M2-control (shCon) and K7M2-Rab27a-KD cells. n = 4 independent experiments. k, Statistical analysis of the weights of tumours from mice inoculated with B16F10-control (Vector) or B16F10-Rab27a-KO cells. n = 15 mice per group. l, Statistical analysis of the weights of tumours from mice inoculated with K7M2-control (shCon) or K7M2-Rab27a-KD cells. n = 8 mice per group. m,n, Statistical analysis showing the similar tumour burden from a subset of mice in k and l inoculated with B16F10-Rab27a-KO cells (m), or K7M2-Rab27a-KD cells (n) subjected to BODIPY staining of their livers as shown in (o,p). n = 5 mice per group. o,p, Representative images (left) and associated statistical analysis (right) of BODIPY staining of the livers from B16F10-Rab27a-KO (o) and K7M2-Rab27a-KD (p) tumour bearing mice, and their respective controls. n = 5 mice per group. Scale bars, 20 µm. q, PCA of the gene expression profiling in the livers from mice educated with control PBS, B16F10 exomeres, or B16F10 Exo-S, or B16F10 Exo-L for 4 weeks. n = 4 mice per group. r-t, GSEA of gene expression profiles, which were ranked based on the sign of log2FC∗(-log10P value), in the livers from B16F10 exomere- (r), Exo-S- (s), and Exo-L- (t) educated mice, compared to PBS-educated controls. (n = 4 each). Signaling pathways significantly changed with nominal P < 0.05 are shown. Gene lists for signaling pathways are shown in Supplementary Tables 24–26. u, EVPs isolated from equal numbers of B16F10-Vector control and B16F10-Rab27a-KO cells were resolved via AF4. Shown are real time measurement of UV on a relative scale (right axis), indicating the abundance of fractionated particles. Shaded areas mark the elution time periods for exomeres (red), Exo-S (blue) and Exo-L (green), respectively. As reflected by the UV signal, the production of exomeres, Exo-S (to a less extent) and Exo-L (to the least extent) were reduced in the B16F10-Rab27a-KO cells compared to the B16F10-Vector control cells. P values were determined by the two-tailed, unpaired Student’s t-test (c,d,f,h,k-p), or two-way ANOVA followed with Bonferroni’s multiple comparisons test (i,j). Data are mean ± s.e.m. NS, not significant. KO, knockout. KD, knockdown. For western blotting source data of (a,b), see Supplementary Fig. 1.