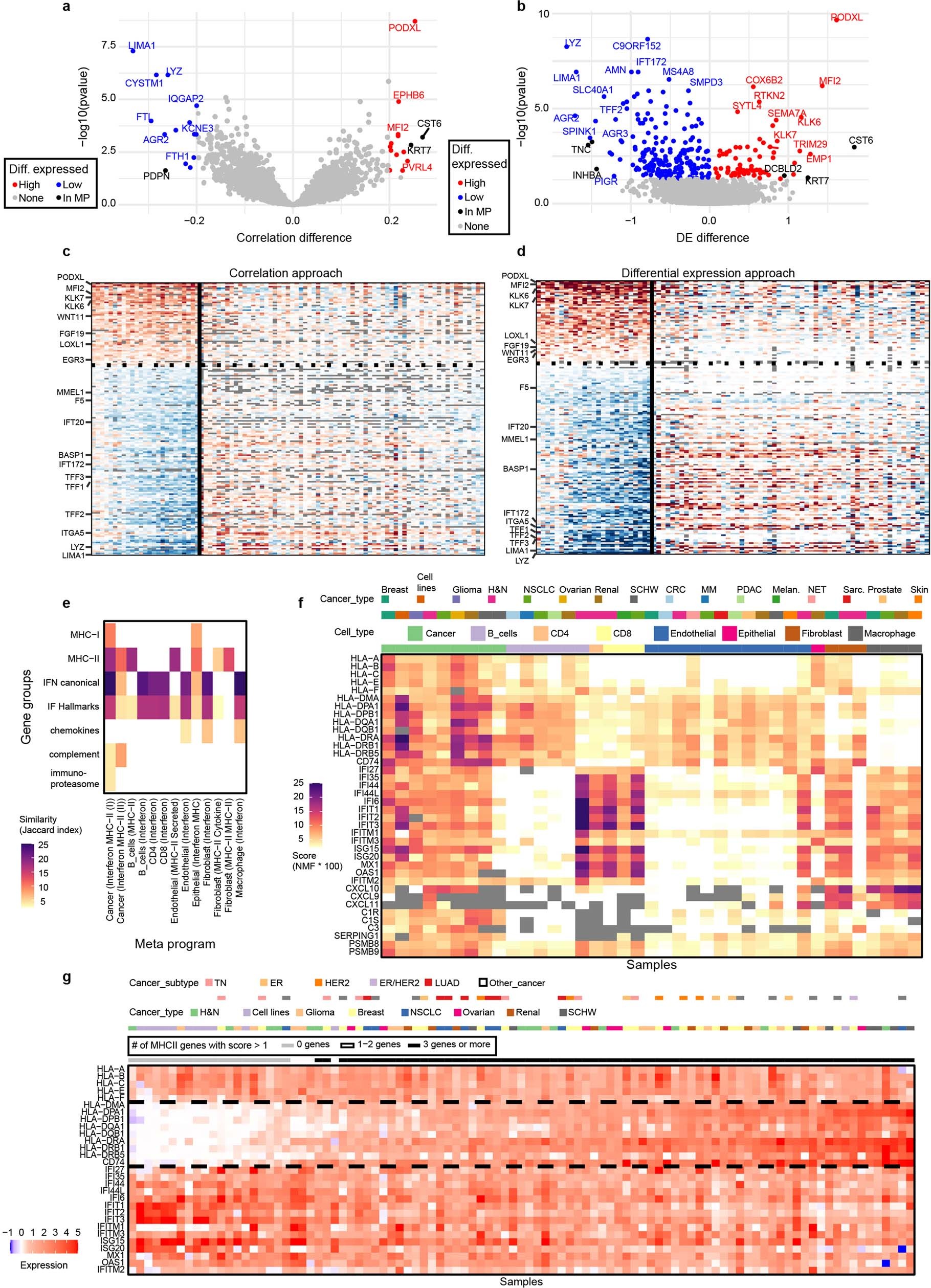
Extended Data Fig. 9: Dissimilarities within MPs across different cancer types and cell types.
From: Hallmarks of transcriptional intratumour heterogeneity across a thousand tumours

(a) Comparing the EMT-II MP between PDAC samples and samples from other cancer types. For each gene, the correlation with the MP scores were calculated in each sample with the MP, and those correlations are compared between PDAC and non-PDAC samples, showing their mean (X-axis) and significance (Y-axis). Red and blue reflect genes with significantly higher or lower MP correlations in PDAC, respectively, calculated by a two-sided t-test adjusted by Benjamini-Hochberg correction. (b) Same as a, but instead of correlation with MP, the measure for each gene in each sample is the differential expression (log-ratio) between cells with MP score above 1 and those with score below 1. (c,d) heatmaps corresponding to a and b that show the actual correlation or differential-expression values across the PDAC samples (to the left of the black vertical line) vs. the other samples, showing genes that were high in both approaches (above the dashed line) vs. genes that were low in both approaches. The genes in both heatmaps are the same but are sorted differently (in decreasing order according to their average in PDAC samples). (e) The overlap between MHC-II or Interferon related MPs from different cell types and several curated gene-sets. The only MP with considerable overlap to both MHC-II and Interferon response came from cancer. (f) NMF scores of samples that participated in e averaged according to cancer type. Grey indicates missing values. (g) Average expression of MHC and interferon response genes (rows) across samples (column) in which the Interferon/MHC-II(I) MP was detected. In each sample, the expression was averaged only among cells that scored above 1 to the MP. Samples are sorted by the average difference between MHC-II and Interferon genes. Genes above the top broken line reflect MHC-I, genes between the broken lines reflect MHC-II, and genes below the bottom broken line reflect Interferon response.