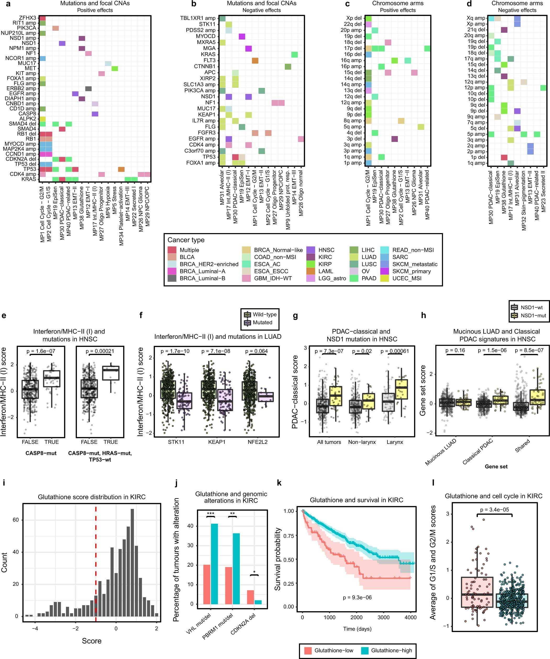
Extended Data Fig. 4: Associations of MPs with genomic alterations in TCGA data.
From: Hallmarks of transcriptional intratumour heterogeneity across a thousand tumours

(a-b) Heatmaps showing significant associations between MP scores (columns) and mutations or focal amplifications/deletions (rows), colored by the cancer types in which they were observed, or in red if observed in multiple cancer types. Panels separate positive and negative effects, that is, associations where the difference in score between tumors with and without a given genomic alteration is positive or negative, respectively. Significance levels were computed by two-sided t-test and adjusted by Benjamini-Hochberg correction. Exact p values are shown in Table S7. (c-d) Same as a-b for chromosome arm gains and losses. (e) Boxplot showing scores (Y-axis) for the Interferon/MHC-II (I) meta-program in HNSCC tumors (points, n = 480 biologically independent samples), comparing CASP8-mut tumors, or CASP8-mut/HRAS-mut/TP53-wt tumors, with all others (X-axis). Significance levels were computed by two-sided t-test, without adjustment. Boxes indicate the median and 1st and 3rd quartiles, while the upper and lower whiskers respectively extend to maximal and minimal values which are no further than 1.5 times the interquartile range from the 3rd and 1st quartiles. (f) Boxplot showing scores (Y-axis) for the Interferon/MHC-II (I) meta-program in LUAD tumors (points, n = 492 biologically independent samples), comparing tumors with and without STK11 and KEAP1 mutations, respectively. Significance levels were computed by two-sided t-test, without adjustment. Boxes and whiskers are defined as in e. (g) Boxplot showing scores (Y-axis) for the PDAC-classical meta-program in NSD1-mut and NSD1-wt HNSCC tumors (points), first amongst all HNSCC tumors (n = 480 biologically independent samples), then separately for non-laryngeal and laryngeal tumors (n = 373 and n = 107 respectively). Significance levels were computed by two-sided t-test, without adjustment. Boxes and whiskers are defined as in e. (h) Boxplot showing scores (Y-axis) in NSD1-mut and NSD1-wt HNSC tumors (points, n = 480 biologically independent samples) for three MP30-related gene-sets: those specific to the Mucinous LUAD tumors, those specific to Classical PDAC tumors, and those shared between Mucinous LUAD and Classical PDAC tumors. Significance levels were computed by two-sided t test, without adjustment. Boxes and whiskers are defined as in e. (i) Histogram of scores for the Glutathione meta-program in KIRC tumors (n = 532 biologically independent samples). The dashed red line indicates the chosen threshold of −1, used to define Glutathione-low and -high populations. (j) Bar plot showing the percentage of KIRC tumors (Y-axis) in Glutathione-low and -high categories (color) having alterations in VHL, PBRM1 and CDKN2A genes (X-axis). Significance levels were computed by two-sided Fisher test, without adjustment, and the notation ‘*’, ‘**’ and ‘***’ indicates p < 0.05, p < 0.01 and p < 0.001, respectively (exact p-values are 0.00064, 0.0025 and 0.020 for the VHL, PBRM1 and CDKN2A comparisons, respectively). (k) Kaplan-Meier plot comparing survival probability (Y-axis) across time (X-axis) between KIRC tumors in Glutathione-low and -high categories (color), with p-value computed by log-rank test. Error bands represent 95% confidence intervals. (l) Boxplot comparing the average scores for the G1/S and G2/M MPs (Y-axis) between KIRC tumors (points, n = 532 biologically independent samples) in the Glutathione-low and -high categories (color), with P-value computed by two-sided t-test. Boxes and whiskers are defined as in e.