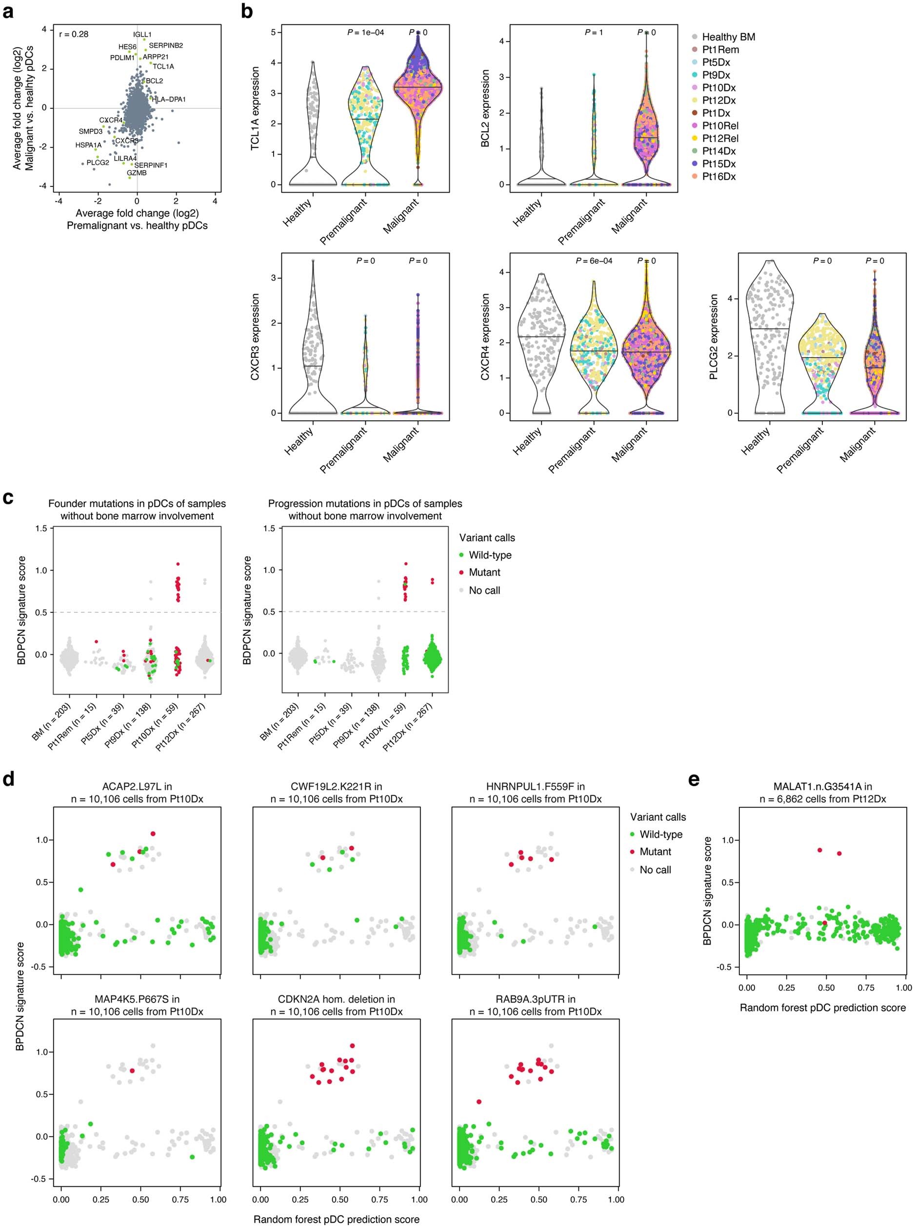
Extended Data Fig. 8: Gene expression and mutation analysis outlines BPDCN disease progression.
From: Ultraviolet radiation shapes dendritic cell leukaemia transformation in the skin

a, Scatterplot shows gene expression fold changes between premalignant vs. healthy pDCs (x-axis) and malignant BPDCN cells vs. healthy pDCs (y-axis). The changes are positively correlated (r = 0.28) and more pronounced for the malignant BPDCN cell comparison. b, Violin/sina plots show expression of selected genes that are differentially expressed between healthy pDCs (n = 203), premalignant pDCs (n = 495), and malignant BPDCN cells (n = 14,232). Cells are grouped according to cell annotations defined in Extended Data Fig. 7f. Adjusted P-values indicate a comparison to healthy pDCs and were calculated using a two-sided Wilcoxon Rank Sum test and adjusted using Bonferroni correction as implemented in the Seurat function FindAllMarkers. c, Sina plots show the BPDCN signature score in all cells classified as pDC in bone marrow samples from healthy donors and patients without involvement. Red dots indicate cells with detection of mutant transcripts, green dots indicate cells with detection of wild-type transcripts (n = 16 founder mutations, left; n = 13 progression mutations, right). Progression mutations were nearly exclusively captured in cells with a BPDCN signature score exceeding 0.5, consistent with the malignant identity of these cells (P = 1.1E-84 by Pearson’s Chi-square test with Yates’ correction). d, Scatterplots show single cells from the Patient 10 diagnostic sample (n = 10,106) according to their random forest pDC prediction score (x-axis) and BPDCN signature score (y-axis). Red dots indicate detection of mutant transcripts, green dots indicate detection of wild-type transcripts for six indicated genes. Integrated analysis of gene expression and mutations concertedly identified rare circulating malignant BPDCN cells (n = 19, 0.19%). e, Scatterplot shows single cells from the Patient 12 diagnostic sample (n = 6,862) according to their random forest pDC prediction score (x-axis) and BPDCN signature score (y-axis). Red dots indicate detection of mutant transcripts, green dots indicate detection of wild-type transcripts for MALAT1. The detection of mutated transcripts in two cells with a high BPDCN signature score supports their malignant identity. Related to Fig. 2.