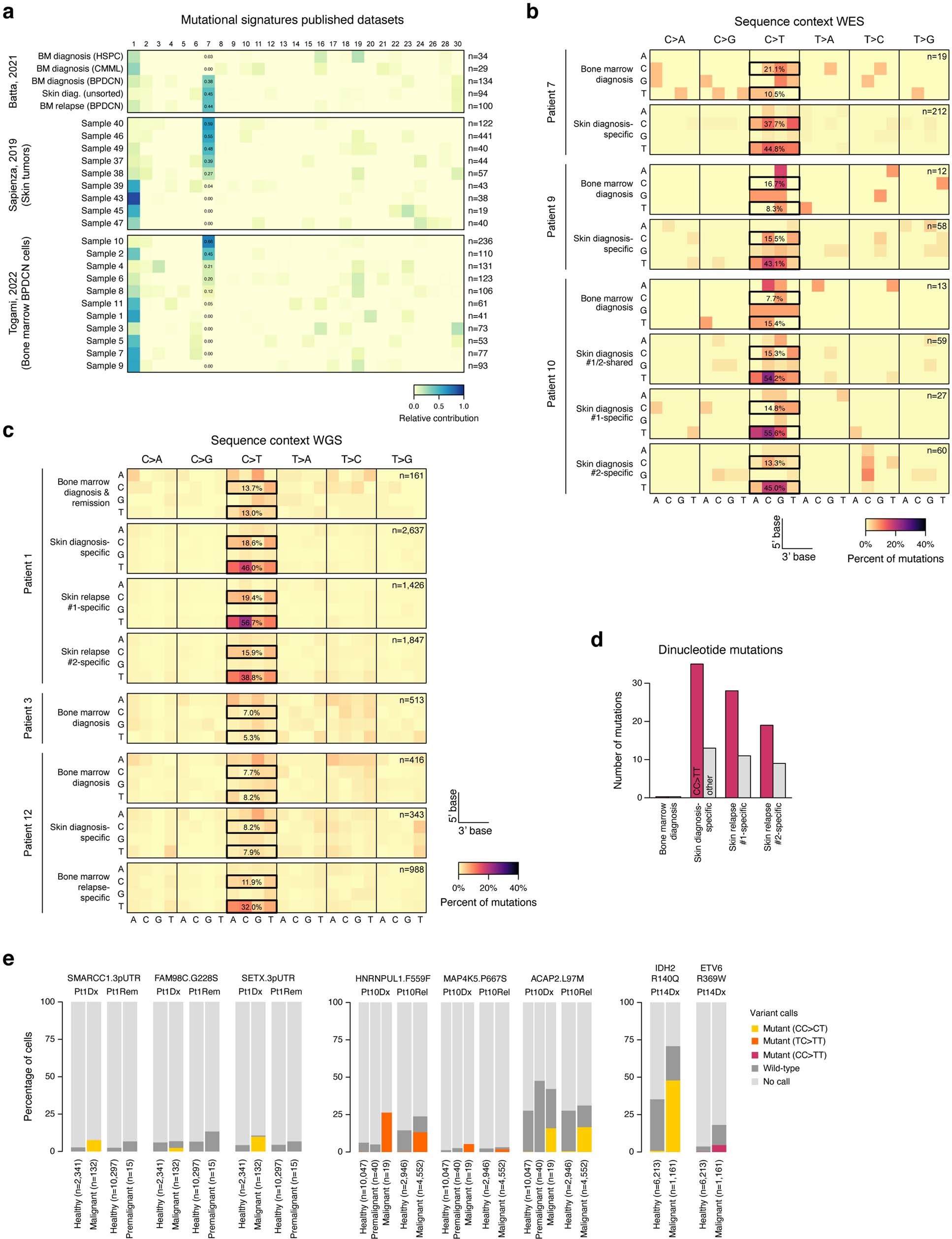
Extended Data Fig. 9: Mutational signature analysis of BPDCN patient samples.
From: Ultraviolet radiation shapes dendritic cell leukaemia transformation in the skin

a, Heatmaps show mutational signature analysis of BPDCN patient samples analysed by whole-exome sequencing from three published datasets16,17,28. Blue heat indicates the predicted relative contribution of the mutational signature. Relative contribution of signature 7 (UV damage signature) is indicated. Samples from Batta et al. were generated from indicated bone marrow populations at diagnosis (n = 3) and relapse (n = 1), and a skin tumour sample, all from the same patient. The UV damage signature is detected in all samples containing malignant cells (relative contribution ≥0.38). Samples from Sapienza et al. were generated from skin tumours of nine patients. The UV damage signature is detected in five samples (≥0.27). Samples from Togami et al. were generated from sorted malignant cells of bone marrows from 11 patients. The UV damage signature is detected in four samples (≥0.20). b, Heatmaps show sequence context of somatic SNVs detected in samples analysed by whole-exome sequencing. Mutations are only shown in the sample in which they were first detected, and not in subsequent samples. Column headers indicate the base substitution. X- and y-axis labels indicate the bases upstream and downstream of the mutated base, respectively. Red heat indicates the relative contribution of mutations within the given nucleotide context. UV-associated CC > CT and TC > TT mutations are indicated by bold horizontal boxes and their total percentages. c, Heatmaps show sequence context of somatic SNVs detected in samples analysed by whole-genome sequencing. Annotations are similar to panel b. d, Barplot shows the number of dinucleotide mutations detected in samples from Patient 1, grouped by UV-specific CC > TT and all other dinucleotide mutations. Mutations are only shown in the sample in which they were first detected. e, Barplots indicate the percentage of cells for which wild-type or mutant transcript were detected using XV-seq. Selected UV-associated (CC > CT and TC > TT) as well as UV-specific (CC > TT, ETV6) progression mutations are shown. Cells are grouped according to cell annotations defined in Extended Data Fig. 7f. Notably, in the diagnostic sample of Patient 10 (without known marrow involvement), UV-associated mutations are specifically detected in rare malignant cells (n = 19), consistent with our model of retrograde dissemination. Related to Fig. 3.