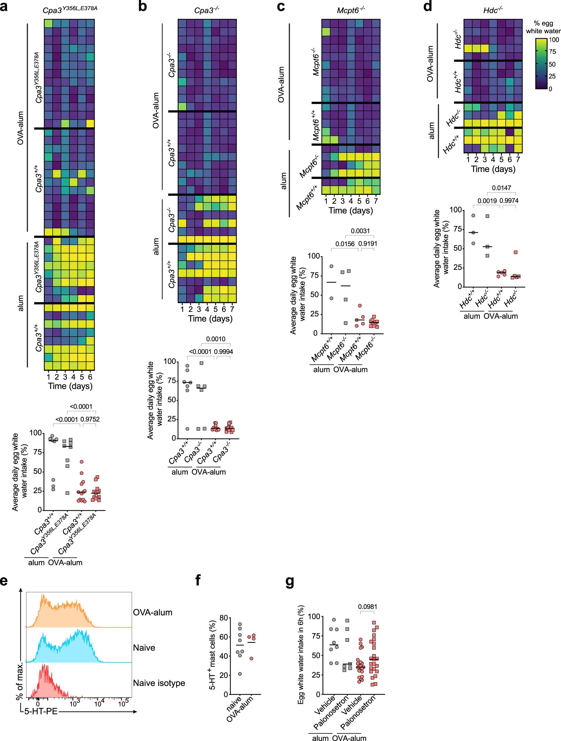
Extended Data Fig. 8: Avoidance behavior after genetic- or pharmacologic blockade of mast cell mediators.
From: Mast cells link immune sensing to antigen-avoidance behaviour

a–d, BALB/c mice lacking mast cell proteases (a,b,c), or histidine decarboxylase (d) were immunized as described in Fig. 1a. Egg white water preference is displayed as the fraction of egg white water intake over total water intake per day for the duration of the two-bottle test (heatmap; each row is an individual mouse), and displayed as average fraction of egg white water intake over total water intake for the entire experiment (lower panels). Mutant mice were Cpa3Y356L,E378A (a), Cpa3−/− mice (b), Mcpt6−/− mice (c), and Hdc−/− mice (d). Cpa3+/+ alum (n = 8 mice), Cpa3Y356L,E378A alum (n = 8), Cpa3+/+ OVA-alum (n = 13), Cpa3Y356L,E378A OVA-alum (n = 13) (a); Cpa3+/+ alum (n = 7 mice), Cpa3−/− alum (n = 6), Cpa3+/+ OVA-alum (n = 10), Cpa3−/− OVA-alum (n = 11) (b); Mcpt6+/+ alum (n = 2 mice), Mcpt6−/− alum (n = 4), Mcpt6+/+ OVA-alum (n = 5), Mcpt6−/− OVA-alum (n = 10) (c); Hdc+/+alum (n = 3 mice), Hdc−/− alum (n = 3), Hdc+/+ OVA-alum (n = 5), Hdc−/− OVA-alum (n = 5) mice (d). e,f, Stomach mast cells of naive wild-type BALB/c mice (naive) and OVA-alum immunized wild-type BALB/c mice (OVA-alum) were stained intracellularly with anti-5-HT-specific or isotype control antibodies, and analyzed by flow cytometry (Methods). Histograms (representative for data in f) of intracellular 5-HT or isotype antibody staining (e), and frequencies of 5-HT+ stomach mast (f) are shown. Naive (n = 8 mice), OVA- alum (n = 4) (f). g, BALB/c wild-type mice were immunized with OVA-alum, and 12 h prior to the two-bottle test mice were treated with PBS or palonosetron (Methods). Displayed are percentages of egg white water intake per total water intake over 6 h. Alum vehicle (n = 8 mice); alum palonosetron (n = 7); OVA-alum vehicle (n = 21); OVA-alum palonosetron (n = 23) (g). The bars (a–d, f,g) represent the mean values, and each dot is a single mouse. Statistical analysis was performed using one-way ANOVA with Tukey multiple-comparison test (a–d), and two-sided students t-test for (g). The exact P values are shown.