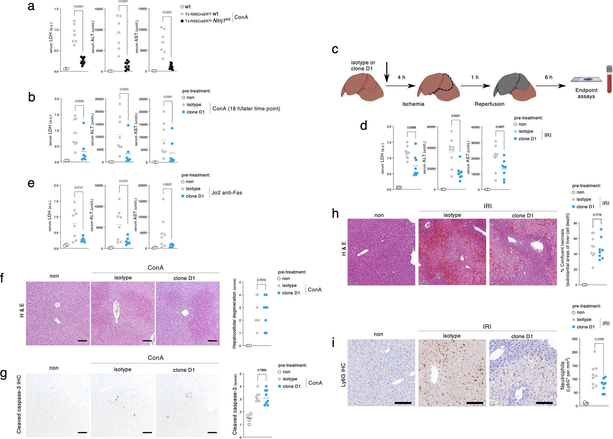
Extended Data Fig. 7: Clone D1 limits NINJ1-dependent PMR and inflammation in hepatitis models.
From: Inhibiting membrane rupture with NINJ1 antibodies limits tissue injury

a, Mouse serum LDH, ALT, and AST. Where indicated, mice were dosed for 8 h with ConA. Untreated wild-type, n = 4 mice; tamoxifen-treated Ninj1+/+ Rosa26-CreERT2, n = 7 mice; tamoxifen-treated Ninj1fl/fl Rosa26-CreERT2, n = 9 mice. a.u., arbitrary units. Lines indicate the mean, circles individual mice. P value two-tailed unpaired t-test, P = 0.00000112 (LDH), P = 0.0000427 (ALT), P = 0.0000319 (AST). b,e, Wild-type mouse serum LDH, ALT, and AST. Where indicated, mice were dosed with 50 mg kg−1 antibody for 2 h before dosing with 15 mg kg−1 ConA for 18 h (b) or Jo2 anti-Fas for 5 h (e). Untreated wild-type, n = 5 mice; wild-type dosed with isotype control antibody, n = 8 mice; wild-type dosed with clone D1, n = 7 mice. Lines indicate the mean, circles individual mice. P value two-tailed Mann-Whitney U-test (b) and two-tailed unpaired t-test (e). c, Schematic of the IRI procedure in (d,h,i). d, Wild-type mouse serum LDH, ALT, and AST. Where indicated, mice were dosed with 50 mg kg−1 antibody for 4 h before IRI for 6 h. Untreated sham, n = 6 mice; wild-type dosed with isotype control antibody, n = 9 mice; wild-type dosed with clone D1, n = 8 mice. Lines indicate the mean, circles individual mice. P value two-tailed unpaired t-test. f,g, Liver sections with haematoxylin and eosin-staining (f) and immunolabeling of cleaved caspase-3 (brown) (g) of mice dosed with 50 mg kg−1 antibody for 2 h before dosing ConA for 6 h. Scale bar, 100 µm. Graphs indicate qualitative scoring of hepatocellular degeneration (f) and cleaved caspase-3 labeling (g). Untreated sham, n = 4 mice; wild-type dosed with isotype control antibody, n = 8 mice; wild-type dosed with clone D1, n = 8 mice. Lines indicate the median, circles individual mice. P value two-tailed Mann-Whitney U-test. h,i, Liver sections with representative haematoxylin and eosin (h) and Ly6G (i) staining of the mice in (d). Scale bar, 100 µm. Graphs indicate histological scoring of % confluent necrosis (h) and Ly6G-positive cells (neutrophils) (i). Untreated sham, n = 6 mice; wild-type dosed with isotype control antibody, n = 9 mice; wild-type dosed with clone D1, n = 8 mice. Lines indicate the median, circles individual mice. P value two-tailed unpaired t-test.