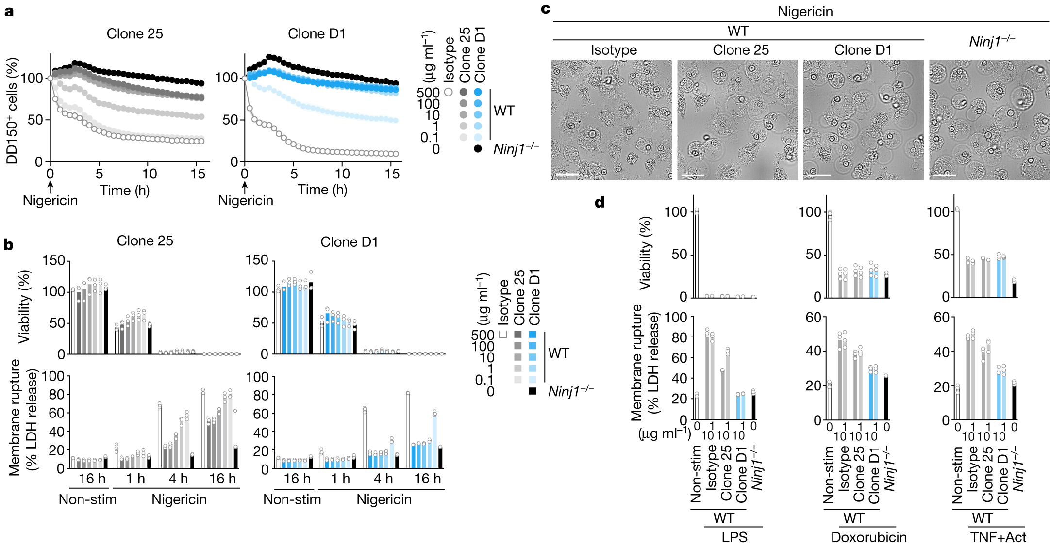
Fig. 2: Clone D1 potently inhibits NINJ1-dependent PMR.
From: Inhibiting membrane rupture with NINJ1 antibodies limits tissue injury

a, The release of DD-150 from Pam3CSK4-primed BMDMs after nigericin stimulation. Data are mean (circles) ± s.d. (shaded area) of biological replicates (n = 3 mice); data were generated with bone marrow collected from three mice. b,d, Viability (top) and LDH release (bottom) in BMDM cultures following pyroptosis induction with nigericin (b) or cytoplasmic LPS for 3 h, apoptosis induction with doxorubicin for 6 h or TNF + actinomycin D (Act) for 6 h (d). Pyroptotic stimuli were applied to Pam3CSK4-primed BMDMs. b,d, Bars are the mean of 3 biological replicates (n = 3 mice) as in a. c, Bright-field images of Pam3CSK4-primed BMDMs stimulated with nigericin for 8 h. Scale bar, 25 µm. In a–d, results are representative of three independent experiments.