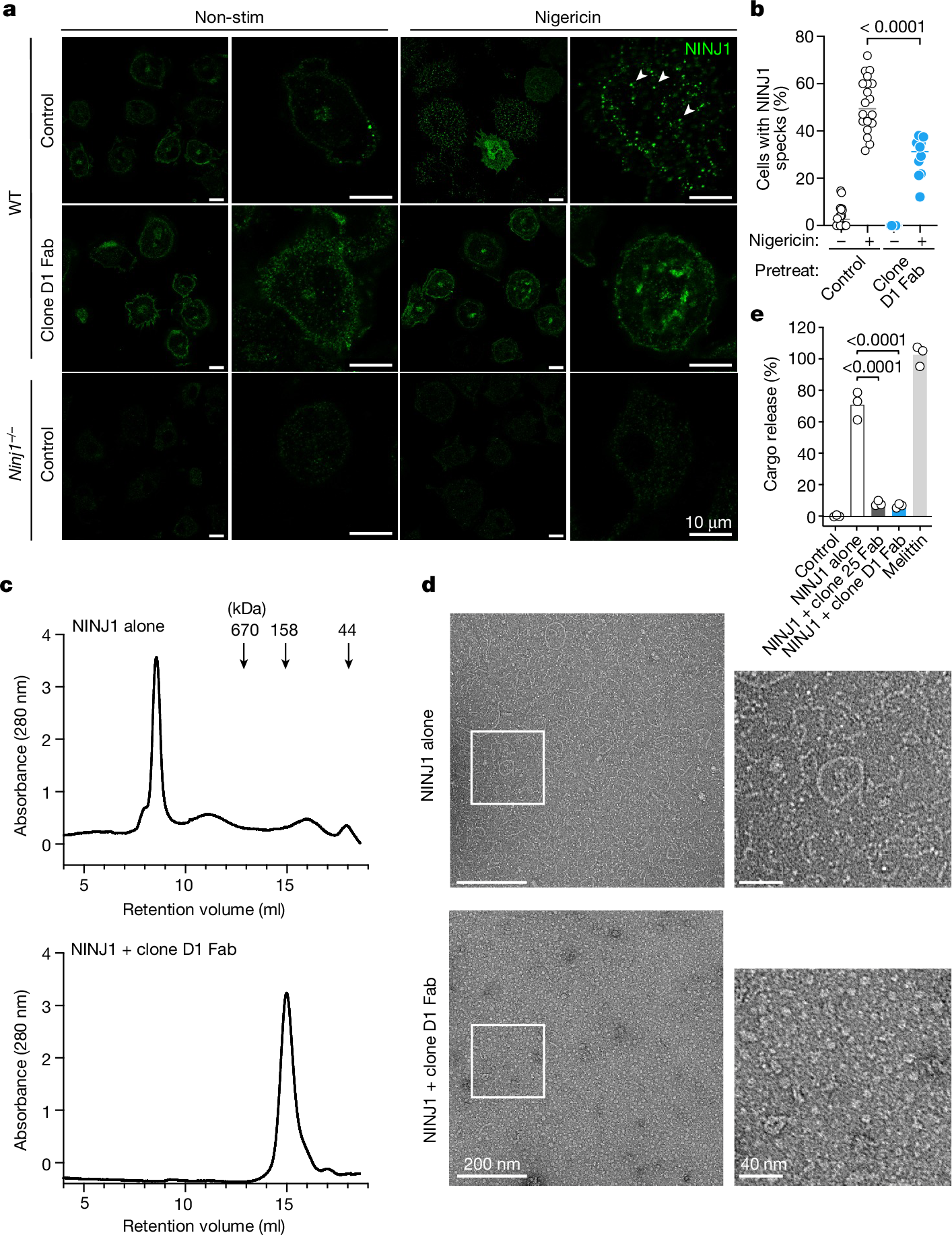
Fig. 3: Clone D1 attenuates NINJ1 oligomerization.
From: Inhibiting membrane rupture with NINJ1 antibodies limits tissue injury

a, Immunolabelling of endogenous NINJ1 in BMDMs after priming with Pam3CSK4 and then stimulation with nigericin for 45 min in the presence or absence (control) of clone D1 Fab. Arrowheads highlight representative NINJ1 specks. b, Quantification of the percentage of cells bearing NINJ1 specks in a. The small horizontal lines indicate the mean. D1 Fab: n = 10 independent samples; other groups: n = 20 independent samples. Two-tailed t-test, P = 0.0000091. c, SEC traces for purified NINJ1 or the NINJ1–clone D1 Fab complex. Molecular weight standard marker positions are indicated by arrows. Results representative of three independent experiments. d, Negative-stain electron microscopy of NINJ1 or the NINJ1–clone D1 Fab complex in c. e, Liposome cargo release by the NINJ1 or NINJ1–D1 Fab complex in c or NINJ1–clone 25 Fab complex in Extended Data Fig. 3d. Bars show the mean of three independent replicates (circles). Two-tailed Mann–Whitney U-test, P = 0.0000411 (NINJ1 + clone 25 Fab versus NINJ1 alone), P = 0.0000411 (NINJ1 + clone D1 Fab versus NINJ1 alone). 100% cargo release is the total cargo release following addition of 1% cholamidopropyl(dimethylammonio)-2-hydroxy-1-propanesulfonate (CHAPSO).