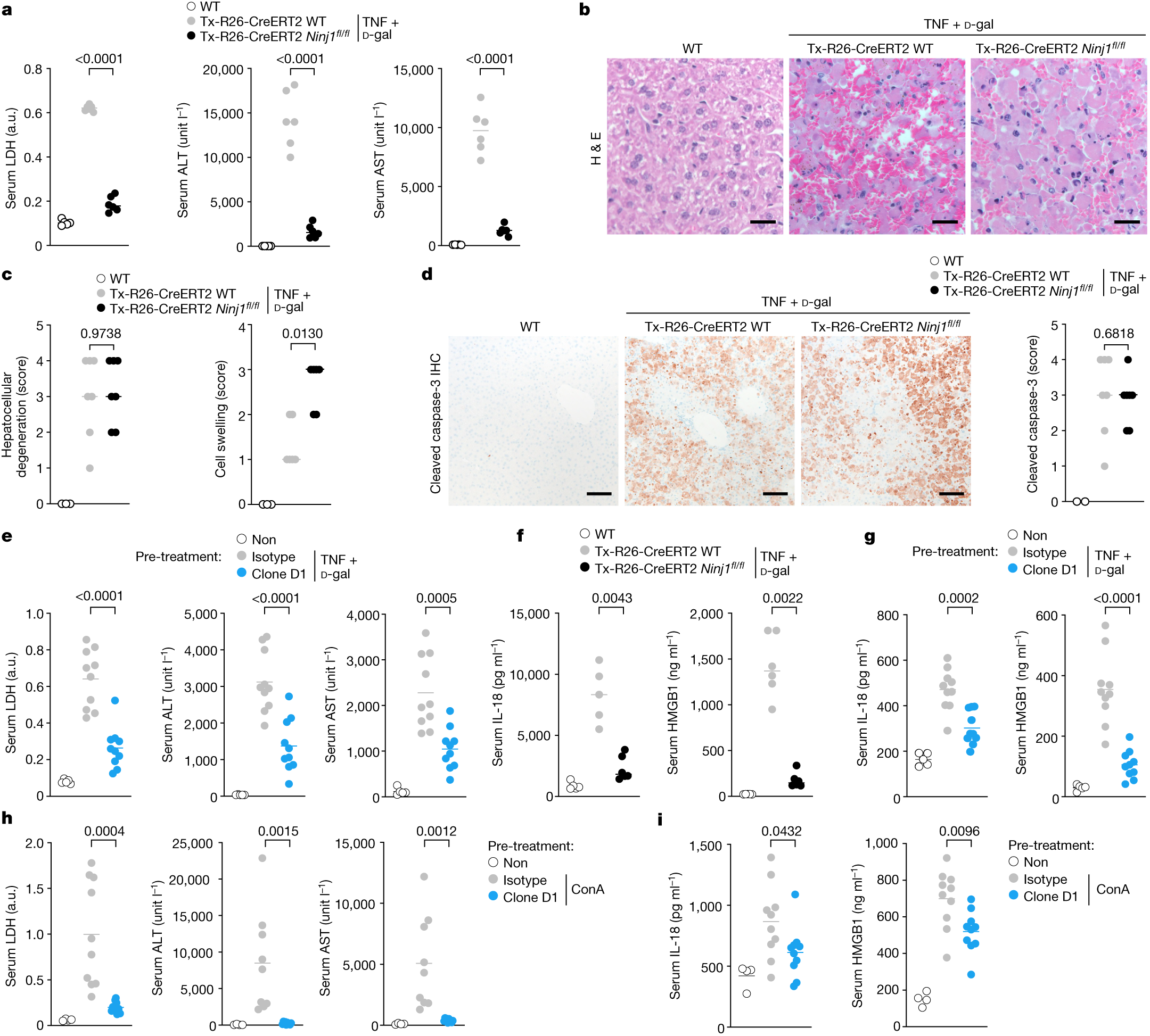
Fig. 4: Clone D1 limits NINJ1-dependent PMR and DAMP release in vivo.
From: Inhibiting membrane rupture with NINJ1 antibodies limits tissue injury

a, Mouse serum LDH, ALT and AST. Where indicated, mice were treated with TNF and d-Gal for 7 h. Untreated wild-type, n = 5 mice; tamoxifen-treated groups, n = 6 mice. P value two-tailed unpaired t-test, P = 0.0000000000665 (LDH), P = 0.00000296 (ALT), P = 0.000000000067 (AST). a.u., arbitrary units. b, Representative haematoxylin and eosin-stained liver sections of the mice in a. Scale bars, 25 µm. c, Histological scoring of mouse livers. Untreated wild type: n = 3 mice; tamoxifen-treated groups: n = 7 (left) or 6 (right) mice. Two-tailed Mann–Whitney U-test. d, Left, mouse liver sections with immunolabelling of cleaved caspase-3 (brown). Right, qualitative scoring of cleaved caspase-3 labelling. Untreated wild type: n = 2 mice; tamoxifen-treated groups: n = 7 mice. Two-tailed Mann–Whitney U-test. Scale bars, 100 µm. e,h, Wild-type mouse serum LDH, ALT and AST. Where indicated, mice were dosed with 50 mg kg−1 antibody for 2 h before dosing with TNF plus d-Gal for 6 h (e) or ConA for 8 h (h). Untreated wild type: n = 5 (e) or n = 4 mice (h); wild type dosed with antibodies: n = 10 mice. Two-tailed unpaired t-test. e, P = 0.00000915 (LDH), P = 0.000094 (ALT). f, Serum IL-18 and HMGB1 of mice in a. Untreated wild type: n = 5 mice; tamoxifen-treated Ninj1+/+ Rosa26-creERT2: n = 5 (left), n = 6 (right) mice; tamoxifen-treated Ninj1fl/fl Rosa26-creERT2: n = 6 mice. g, Serum IL-18 and HMGB1 of mice in e. i, Serum IL-18 and HMGB1 of mice in h. Untreated wild-type: n = 5 (g) or n = 4 (i) mice; treated groups: n = 10 mice (g,i). Two-tailed Mann–Whitney U-test (f), two-tailed unpaired t-test (g,i); P = 0.00000682 (g). In a,e–i, lines represent the mean and circles represent individual mice; in c,d, lines represent the median and circles represent individual mice.