Extended Data Fig. 1: Position of RSS elements in tra variable genes of Danio rerio.
From: Origin and evolutionary malleability of T cell receptor α diversity

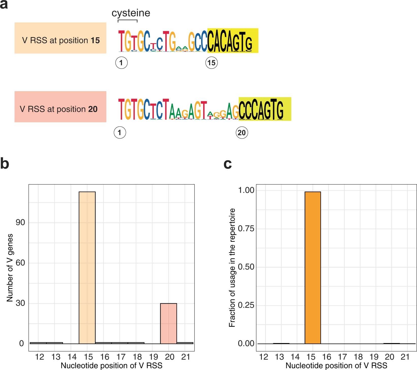
a, Two major classes of V elements are present in the genome. When counting the first nucleotide of the conserved cysteine codon at the 3′-end of V elements as nucleotide +1, the first nucleotide of the RSS element (only heptamer sequence is shown) occurs either at position 15 or 20, respectively. The non-canonical CCCAGTG heptamer is an unfavourable element (see methods), but is used, albeit rarely, in VJ assemblies. b, Two major size classes of V elements grouped according to the position of the RSS in the genome. c, Almost all V elements expressed as tra assemblies are those which exhibit the RSS element at position 15.