Extended Data Fig. 4: Microhomology-directed recombination of tra of D. rerio.
From: Origin and evolutionary malleability of T cell receptor α diversity

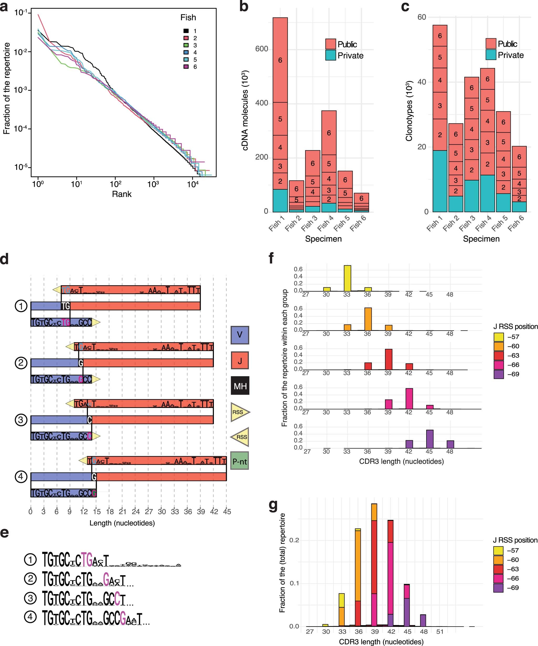
a, Fraction of UMI counts of individual clonotypes ranked by their frequencies for 6 zebrafish; these distributions follow a power law indicative of the fractal nature of the repertoires. b, Overlap of sequences among the repertoires of 6 fish as determined on the basis of UMI counts. The numbers in boxes indicate the overlaps among the numbers of fish. Note that the public sequences present in all fish make up the largest parts of the repertoires. c, Overlap of sequences among the repertoires of 6 fish as determined on the basis of clonotypes. d, Schematic representation of the four major microhomology patterns. Indicated are the 5´- ends of germline sequences of J elements (top; the last three nucleotides correspond to the phenylalanine residue in the FGXG tetrad); the 3´-ends of germline sequences of V elements (bottom; the first three nucleotides correspond to the cysteine residue at the C-terminus of V elements); and the resulting assembled sequence (middle). The presumptive contributors to microhomology-directed repair are coloured; in pattern 4, the G residue in the V sequence represents a P nucleotide. e, Consensus sequences of assemblies arising from the four major recombination patterns; shown are nucleotide sequences starting from the cysteine codon in V elements to the conserved thymidine residue at the beginning of J elements; residues corresponding to the overlap between V and J genes are coloured. f, Length distributions are shown for J elements corresponding to those of the five most prevalent RSS positions (see Extended Data Fig. 2). g, The total CDR3 length distributions in a repertoire emerges as a superposition of individual distributions as depicted in f. The numbering of RSS positions in J elements follows Extended Data Fig. 2.