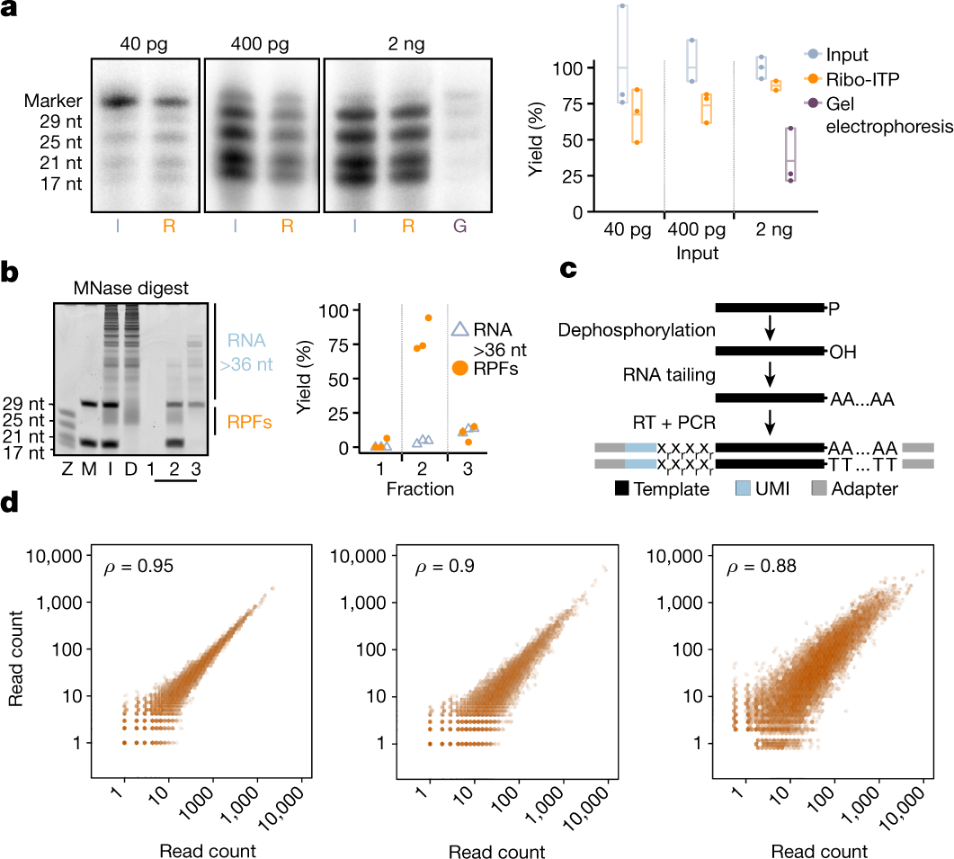
Fig. 2: Characterization of the Ribo-ITP method and validation of efficacy in ultra-low input ribosome profiling.
From: Single-cell quantification of ribosome occupancy in early mouse development

a, Representative gel images highlighting inputs (I), RNAs recovered by Ribo-ITP (R) and gel electrophoresis (G) are shown (left). Four RNAs of 17, 21, 25 and 29 nt (Z) used in the experiment were radioactively labelled at their 5′ end. The per cent yield was calculated for the 25 nt RNA (right). b, Representative gel image of a size selection experiment (n = 3 from two independent experiments). Of MNase-digested RNA from K562 cells (D), 100 ng was used as an input (I) for Ribo-ITP after the addition of the two fluorescent marker oligonucleotides (M). In a typical experiment, we collected the sample flanked by the two fluorescent nucleotide markers (fraction 2). Here we also collected the RNAs that eluted before the arrival of the shorter fluorescent marker (fraction 1) as well as the RNAs that were located behind the longer fluorescent marker (fraction 3), which typically remain in the channel. The per cent yield of RNAs larger than the longer fluorescent marker oligonucleotide (more than approximately 36 nt) (blue) and RNAs flanked by the markers (orange), corresponding to the size range of RPFs, are plotted for each fraction. c, Schematic of the sequencing library preparation protocol. In a single-tube reaction, isolated RPFs are 3′ dephosphorylated and poly(A)-tailed. A template-switching reverse transcriptase (RT) creates templates that incorporate unique molecular index-containing adapters. d, Pairwise correlation of gene-level ribosome occupancy measured in conventional ribosome profiling and Ribo-ITP from human K562 cells (right plot). The left plot highlights two replicates of conventional ribosome profiling experiments from approximately 10 million cells. The middle plot is from two replicates of Ribo-ITP with approximately 100 cells. For the right plot, we used the mean number of counts per million reads for each gene. The Spearman correlation coefficients between the gene-level ribosome occupancies are indicated in the top left corner.