Fig. 4: Allele-specific translation and RNA expression in early mouse development.
From: Single-cell quantification of ribosome occupancy in early mouse development

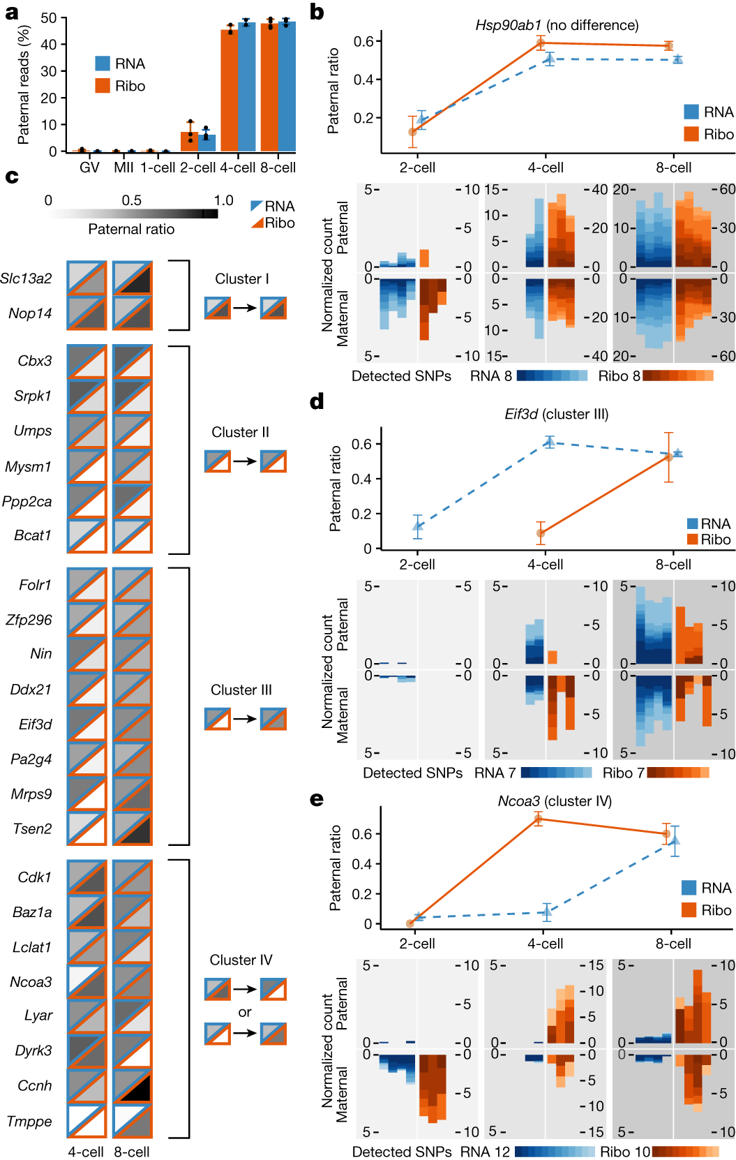
a, Strain-specific SNPs were used to assign sequencing reads to the paternal and maternal allele (Methods). The standard error and mean of the percentage of paternal reads in each stage (y axis) are plotted. b,d,e, Line plots (top) indicate the percentage of paternal reads (y axis) in RNA-seq and Ribo-ITP experiments. The reads are combined across replicates, and error bars indicate the standard error of the mean of paternal ratios. Maternal and paternal read counts per 10,000 are also plotted for all individual replicates and SNPs (bottom). The total number of detected coding SNPs and their corresponding colours are shown with colour scales. c, The percentage of paternal reads is indicated by different shades of grey for ribosome occupancy (lower triangles with orange borders) and RNA expression (upper triangles with blue borders). Genes that displayed differential ribosome engagement in an allele-specific manner compared with RNA expression were grouped into four clusters. The prototypical shared pattern in each cluster is displayed on the right.