Fig. 5: Differential translation efficiency between developmental stages and association between ribosome occupancy and protein abundance.
From: Single-cell quantification of ribosome occupancy in early mouse development

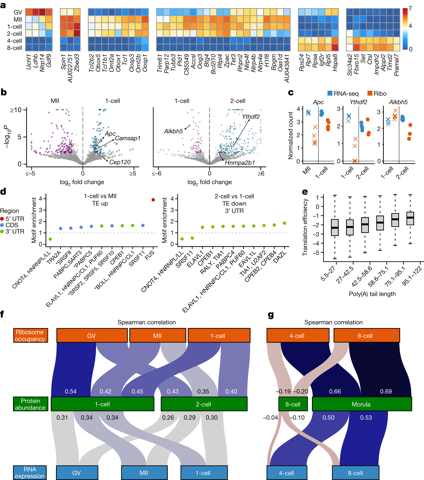
a, Fifty genes with the highest variability in ribosome occupancy across developmental stages are plotted (Methods). The colours correspond to the mean of the centred log ratio of ribosome occupancy. b, Volcano plots depict the statistical significance (y axis) and log2 fold change (x axis) in translation efficiency between two developmental stages (Methods). Coloured points indicate transcripts with significant differences (false discovery rate of less than 0.01). c, The centred log-ratio normalized read counts from Ribo-ITP and RNA-seq experiments are plotted for the highlighted genes. All replicate measurements from the given developmental stage are shown. d, Enrichment and depletion of RBP motifs were determined by Transite55 (Benjamini–Hochberg P < 0.0001; Supplementary Table 5) and annotated with oRNAment56 RBPs. RBPs that share the same consensus motif are comma-delimited, and RBPs with no detectable expression are marked with an asterisk. TE, translation efficiency. e, Transcripts were grouped by their mean poly(A) tail length in the zygote into six equal-sized bins. The distribution of their corresponding translation efficiencies (Methods) is visualized using boxplots. The horizontal line corresponds to the median, the box represents the interquartile range and the whiskers extend to 1.5 times the interquartile range. f,g, Sankey diagrams depict the relationships between protein abundance with RNA expression and ribosome occupancy. The colour and thickness of the links connecting the nodes are proportional to the strength of the corrected Spearman rank correlation (Methods).